Caso clínico
Varón de 7 años y 3 meses de edad, que es remitido a consulta de neurología pediátrica por presentar en los últimos 20 días pérdida del lenguaje hablado acompañado de una disminución de comprensión de lo que oye, manifestados por una llamativa disminución del rendimiento escolar. No referían cambio de carácter ni de comportamiento. Exploración física y neurológica dentro de la normalidad. Paciente colaborador, no comprende las órdenes verbales, y responde a órdenes gestuales de manera coherente con lenguaje pobre, casi monosilábico.
Antecedentes personales: Desarrollo psicomotor acorde a su edad. Buena conducta y rendimiento escolar muy bueno. Diagnosticado 5 meses antes de epilepsia parcial idiopática, en tratamiento desde entonces con oxcarbazepina, y había precisado aumento de dosis un mes antes por continuar con crisis, aunque se mantenía en rango terapéutico.
Se realizaron audiometría y potenciales evocados auditivos que fueron normales y la unidad de Salud Mental Infantil descartó alteraciones de conducta y del estado de ánimo. Se realizó también un EEG con privación de sueño en el que había una actividad de base normal con descargas focales de punta-onda en zona temporal del hemisferio izquierdo (similar al EEG previo) y en el que durante el sueño aumentaba la frecuencia de esas descargas dando un registro de punta-onda continua durante el sueño (POCS) (tabla 1). Se realizó RM cerebral con contraste que no mostró alteraciones.
Se sustituyó progresivamente la oxcarbazepina por ácido valproico, con muy buena evolución; a partir del quinto día mejoró la comprensión del lenguaje, y posteriormente la expresión verbal, que fue completa a las 2 semanas. Tras 2 meses no había presentado nuevas crisis convulsivas. En el EEG persistía una focalidad temporal pero no había complejos POCS durante el sueño.
Preguntas
1.ª¿Cuál es su diagnóstico?
2.ª¿Qué actitud tomaría?
3.ª¿Qué evolución cabe esperar?
Síndrome de Landau-Kleffner o afasia epiléptica adquirida
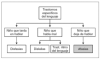
Las afasias son trastornos específicos del lenguaje en los que, tras un desarrollo normal, se produce una regresión en el lenguaje adquirido, habitualmente por una lesión cerebral aunque con integridad de las estructuras responsables (fig. 1) 1,2. Pueden aparecer como manifestación de lesiones del hemisferio izquierdo (abscesos, infecciones, tumores, TCE, accidentes vasculares) o asociados a epilepsias, como estado postictal, crisis afásica (manifestación única de un estado epiléptico focal) o asociada a estatus eléctrico durante el sueño 2,3. Se describen 3 síndromes epilépticos con trazado punta-onda continua durante el sueño: epilepsia benigna de la infancia atípica (EBI), epilepsia con punta-onda continua durante el sueño lento (EPOCS) y afasia epiléptica adquirida (tabla 1) 1,4,5.
Figura 1. Trastornos específicos del lenguaje.
El síndrome de Landau-Kleffner o afasia epiléptica adquirida fue descrito por primera vez en 1957 6 y consiste en un deterioro del lenguaje en niños con desarrollo previo del lenguaje normal en niños afectados de epilepsia. Es un trastorno estrictamente adquirido, exclusivo de la infancia, más frecuente en varones. Con frecuencia es infradiagnosticado y se confunde con sorderas, autismos, etc. Actualmente hay algo más de 200 casos descritos en la bibliografía mundial 1,4,8.
La pérdida del lenguaje aparece en todos los casos y se puede instaurar de forma brusca, progresiva e incluso en brotes (con remisiones parciales intercaladas). Inicialmente se produce afasia de recepción o que es una sordera verbal o incomprensión del lenguaje hablado; si persiste el trastorno se produce una afasia de expresión, una dificultad para expresar verbalmente lo que piensa.
La epilepsia se presenta hasta en 70 % de los casos, y en la mayoría es previa al trastorno afásico. Suelen tener buena respuesta al tratamiento. Otras manifestaciones acompañantes pueden ser trastornos de conducta como hipercinesias, irritabilidad, ansiedad, etc. 7,8.
La etiopatogenia es desconocida, probablemente multifactorial. Se trata de una disfunción bilateral adquirida de las áreas cerebrales del lenguaje debido a alteración en los mecanismos subcorticales de conexión entre el área auditiva primaria (giro de Heschl) y la región de la corteza asociativa adyacente donde se lleva a cabo el reconocimiento fonológico previo al procesado morfosintáctico y lexical (planum temporale). Para explicar este trastorno hay varias hipótesis, una de ellas defiende que afasia y epilepsia serían dos manifestaciones de un trastorno encefálico de diversa etiología (inflamatoria, isquémica, metabólica, autoinmune, vírica, etc.) pero la hipótesis más aceptada es que la actividad paroxística temporal continua produzca un bloqueo funcional de las áreas del lenguaje, que sería el responsable del trastorno afásico 1,7,8.
El diagnóstico se basa en hallazgos clínicos y del EEG, que está alterado en el 100 % de los casos, aunque no haya tenido crisis. Lo típico es una actividad de base normal con paroxismos de punta-onda temporales, que se generalizan durante el sueño dando un trazado de punta-onda continua o estatus eléctrico. Las alteraciones del EEG pueden ser previas a la afasia. Las pruebas de rendimiento y habilidades visuoespaciales y de imagen son típicamente normales 1,4,6-8.
El tratamiento se basa en dos pilares fundamentales: rehabilitación prolongada con logopeda y soporte farmacológico. El antiepiléptico de elección es el ácido valproico, aunque otras opciones son clobazam o etosuximida. No están indicados carbamazepina ni vigabatrina 1,4,8. Para casos refractarios se han usado ACTH o gammaglobulina con buenos resultados 9. En casos extremos se ha realizado tratamiento quirúrgico, con transección intracortical subpial en el territorio donde predomina la actividad paroxística para seccionar las conexiones interneuronales horizontales. Esta técnica se ha asociado a una mejoría del lenguaje y en la conducta 1,8. La epilepsia suele tener buen control con tratamiento farmacológico, y las crisis suelen desaparecer en la adolescencia, aunque las alteraciones del EEG pueden persistir durante años. Sin embargo, la recuperación de la afasia sólo se produce en un 25 % de los casos; en el resto quedan con incapacidad verbal de diferentes magnitudes. La afasia no se recupera mientras haya POCS. El pronóstico es mejor cuando mayor sea la edad y más precoz se instauran la logopedia 1,3,5,8.
Nuestro paciente presentó, tras unos meses, una recaída leve con agnosia auditiva y un episodio de movimientos tónico-clónicos generalizados con persistencia de puntas-onda localizadas en área temporal izquierda en EEG y requirió la asociación de clobazam, para control de las mismas. Actualmente lleva 2 años sin nuevas crisis y se ha retirado el segundo antiepiléptico, manteniéndose asintomático con ácido valproico exclusivamente.
Como conclusión hay que saber que ante un trastorno del lenguaje, congénito o adquirido lo primero que hay que hacer es descartar patología instrumental, es decir, foniátrica y auditiva y trastornos de relación con el medio. Una vez excluidos se puede decir que estamos ante un trastorno específico del lenguaje, en el que el lenguaje se altera de forma autónoma, sin alteración anatómica ni psicológica 1,2.
Correspondencia: Dra. L. Olivares Sánchez.
Servicio de Pediatría.
Arroyo de los Ángeles, s/n. 29011 Málaga. España.
Correo electrónico: leticiaolivares1@hotmail.com
Recibido en diciembre de 2005.
Aceptado para su publicación en enero de 2006.




