La dispepsia funcional (DF) es un trastorno gastrointestinal funcional que afecta a un número importante de pacientes, especialmente adolescentes. Con frecuencia supone un reto diagnóstico tanto por el diagnóstico diferencial con procesos orgánicos como por el solapamiento con otros desórdenes del eje cerebro-intestino. Además, existe escasa evidencia científica sobre la eficacia de los diversos tratamientos. Por ello, se ha objetivado una gran heterogeneidad en el manejo de estos pacientes debido, en parte a la ausencia de guías de práctica clínica sobre esta enfermedad.
Material y métodosSe formó un grupo con 19 miembros del Grupo de trabajo de Motilidad y Trastornos Gastrointestinales Funcionales (TGIFS) de la SEGHNP. Se plantearon 27 preguntas clínicas acerca del manejo de la DF. Tras una revisión de la bibliografía y una doble votación anónima se elabora un resumen de la evidencia y documento de recomendaciones.
ResultadosSe realiza un resumen de la evidencia disponible y se elaboran un total de 27 recomendaciones sobre la DF.
ConclusiónSe elabora un algoritmo con el fin de homogeneizar el manejo de los pacientes con DF.
Functional dyspepsia (FD) is a functional gastrointestinal disorder that affects a significant number of patients, especially adolescents. Diagnosis is often challenging on account of both the differential diagnosis with organic diseases and the overlap with other disorders involving the gut-brain axis. Furthermore, there is a lack of scientific evidence on the effectiveness of the different treatments. As a result, there is evidence of substantial heterogeneity in the management of these patients due, in part, to the absence of clinical practice guidelines on this disease.
Material and methodsA group was formed that consisted of 19 members of the working group on motility and functional gastrointestinal disorders (FGIDS) of the SEGHNP. The group defined 27 clinical questions regarding the management of FD. After a review of the literature and two rounds of anonymous voting, the group elaborated a document summarizing the current evidence and offering recommendations.
ResultsThe group produced a summary of the evidence and developed 27 recommendations on FD.
ConclusionWe developed an algorithm with the aim of standardizing the management of patients with FD.
La dispepsia funcional (DF) es un síndrome clínico muy heterogéneo en los niños, que en muchas ocasiones se solapa con otros trastornos funcionales gastrointestinales.
La prevalencia descrita es muy variable, debido al infradiagnóstico y a la falta de criterios diagnósticos, lo que se traduce en una elevada demanda en consultas de especialistas pediátricos.
El estudio de la DF conlleva muchas incertidumbres. Desde la definición, el espectro de síntomas, el amplio diagnóstico diferencial, la ausencia de un estudio diagnóstico óptimo, hasta la falta de disponibilidad de tratamientos con eficacia establecida.
Recientemente se publicó una encuesta nacional en la que se puso de manifiesto la gran variabilidad en el manejo de la DF pediátrica en nuestro medio1. El objetivo de este proyecto es elaborar un documento de recomendaciones a los profesionales médicos sobre la definición, sintomatología, diagnóstico, manejo terapéutico y pronóstico de la DF; que sirva como guía para optimizar la práctica clínica diaria de acuerdo con la mejor evidencia disponible.
Material y métodosSe formó un grupo con 19 miembros del Grupo de trabajo de Motilidad y Trastornos Gastrointestinales Funcionales (TGIFS) de la SEGHNP. Se plantearon 27 preguntas clínicas acerca del manejo de la DF.
Se estableció un grupo coordinador encargado de reclutar a los autores, formular las preguntas iniciales y recopilar las respuestas, así como elaborar una encuesta para la votación de afirmaciones.
El resto de los miembros se dividieron en 4 grupos para dar respuesta a preguntas sobre definición, epidemiología, diagnóstico, tratamiento y seguimiento.
Cada grupo realizó una búsqueda en Pubmed y aportó las referencias de sus temas a revisar, el grupo coordinador las puso en común y depuró duplicados de manera que se analizaron un total de 113 referencias bibliográficas para dar respuesta a las preguntas clínicas iniciales (Anexo 1). De esta revisión bibliográfica surgen 44 afirmaciones sobre las que se realiza una primera votación anónima, con 6 posibles respuestas, logrando consenso si más del 80% estaban de acuerdo (A+ y A), reformulando en negativo las recomendaciones en las que existía un 80% de desacuerdo (C y C+); abriendo posteriormente un turno de sugerencias anónimas. Tras esto, se añaden nuevas afirmaciones hasta un total de 57 sobre las que se realiza una segunda votación (Anexo 2), alcanzando consenso en 32 de ellas. Finalmente se acuerda emitir 27 recomendaciones tras realizar una reunión telemática en la que se rompe el anonimato y se acuerda el texto final (fig. 1).
Definición, epidemiología y clínica (tabla 1)La DF es un síndrome clínico que comprende la presencia de uno o más de estos síntomas: plenitud posprandial (68-86%), saciedad precoz (49-72%), dolor epigástrico (68-74%) y ardor epigástrico (35-75%) no asociado a la defecación ().
Consideraciones iniciales sobre la dispepsia funcional en pediatría
| Los síntomas guía de la dispepsia funcional son la combinación de varios de los siguientes: saciedad precoz, plenitud posprandial, dolor y ardor epigástricosLa dispepsia funcional es un trastorno caracterizado por síntomas dispépticos crónicos en ausencia de afecciones orgánicas, sistémicas o metabólicas que justifiquen la sintomatologíaEl diagnóstico de la dispepsia funcional debe hacerse siguiendo los criterios clínicos Roma IVEs recomendable intentar clasificar el subtipo en los pacientes diagnosticados de dispepsia funcionalAnte la presencia de otros síntomas digestivos sin datos de alarma en un paciente con dispepsia funcional, debe contemplarse la posibilidad de solapamiento con otros TGIFTrastornos como la ansiedad y la depresión son más frecuentes en los pacientes con dispepsia funcional |
TGIF: trastornos gastrointestinales funcionales.
Según los criterios de Roma IV, el niño debe experimentar al menos uno de estos síntomas durante más de 4 días al mes en 2 meses consecutivos, y tras una evaluación adecuada, los síntomas no pueden explicarse por otra afección médica. Además, pueden asociarse otros síntomas como distensión epigástrica (68-84%), eructos (50-60%), náuseas (39-65%) y vómitos (23-31%)2,3.
Las causas orgánicas de dispepsia a descartar en los niños son: úlcera péptica, enfermedad por reflujo gastroesofágico, enfermedad celíaca, enfermedad de Crohn del tracto gastrointestinal superior, trastornos pancreáticos o biliares, intolerancia a alimentos o fármacos, enfermedades infecciosas como la giardiasis, enfermedades infiltrativas como la gastroenteritis eosinofílica o las enfermedades sistémicas4.
El comité ROMA IV clasifica la DF en 2 subtipos: síndrome de malestar posprandial y síndrome de dolor epigástrico5, aunque con frecuencia los síntomas se solapan e incluso cambian de subtipo6.
La prevalencia de DF es aproximadamente del 5% en niños y adolescentes en edad escolar7, siendo en los adolescentes el síndrome de malestar posprandial el subtipo más común.
En el desarrollo de la DF y de otros trastornos del eje intestino-cerebro-microbiota, además de la predisposición genética, intervienen la vivencia de eventos traumáticos médicos y/o psicosociales8.
Trastornos como la ansiedad y la depresión se reportan con más frecuencia en los pacientes con TGIF que en la población general. Probablemente estos trastornos precedan a la dispepsia, sin embargo, la relación causal no está claramente establecida3.
Diagnóstico de dispepsia funcional (tabla 2)El diagnóstico de DF se puede establecer sin precisar pruebas complementarias, en ausencia de datos de alarma, si se cumplen los criterios Roma IV. Los datos de alarma que obligan a realizar pruebas complementarias son: historia familiar de enfermedad inflamatoria intestinal (EII), enfermedad celíaca o úlcera péptica; dolor abdominal persistente en cuadrante superior o inferior derecho; disfagia, odinofagia, vómitos persistentes, sangrado digestivo, anemia; deposiciones nocturnas, artritis, enfermedad perianal, pérdida de peso; retraso de crecimiento, pubertad retrasada o fiebre inexplicada ().
Recomendaciones sobre el diagnóstico de la dispepsia funcional
| Ante un paciente que cumpla los criterios Roma IV de dispepsia funcional en ausencia de datos de alarma se puede realizar el diagnóstico de DF sin realizar pruebas complementariasSe consideran datos de alarma: historia familiar de EII, enfermedad celíaca o úlcera péptica; dolor abdominal persistente en cuadrante superior o inferior derecho; disfagia, odinofagia, vómitos persistentes, sangrado digestivo, anemia; heces nocturnas, artritis, enfermedad perianal, pérdida de peso; retraso de crecimiento, pubertad retrasada o fiebre inexplicadaNo se recomienda realizar análisis sanguíneo, ecografía abdominal, pHmetría o estudios de vaciamiento gástrico a los pacientes con dispepsia funcional de forma rutinariaNo se recomienda realizar una endoscopia digestiva superior de forma rutinaria antes de realizar el diagnóstico de dispepsia funcionalSe recomienda realizar endoscopia digestiva superior ante la aparición de síntomas de alarma en un paciente con diagnóstico previo de dispepsia funcionalLa endoscopia digestiva superior puede contemplarse ante la persistencia de síntomas que no respondan al tratamiento médico convencional si los síntomas son muy frecuentes o intensos afectando a la calidad de vida del pacienteNo se recomienda realizar búsqueda activa de Helicobacter pylori de forma rutinaria en los pacientes con dispepsia funcionalLa búsqueda y tratamiento de Helicobacter pylori debe hacerse de acuerdo a las indicaciones establecidas por las guías ESPGHAN 2024La búsqueda de Helicobacter pylori, en caso de ser necesaria, ha de hacerse mediante endoscopia |
EII: enfermedad inflamatoria intestinal.
No existe evidencia de que la analítica sanguínea, la pHmetría, la ecografía o los estudios de vaciamiento gástrico, aporten nada al diagnóstico de DF siempre que no desarrollen síntomas o signos de alarma posteriormente9,10.
El comité pediátrico de Roma IV, la ESPGHAN y NASPGHAN5,10,11 no recomiendan la realización de endoscopia digestiva superior para el diagnóstico de DF, aclarando que los patrones de práctica locales y las consideraciones sociales pueden influir en la toma de decisión.
Tras revisar la evidencia disponible, solo consideramos necesario realizar endoscopia digestiva superior en los pacientes previamente diagnosticados de DF que desarrollen signos de alarma, pudiendo contemplar su realización en caso de ausencia de respuesta al tratamiento médico convencional o si los síntomas son muy frecuentes o tan intensos que afectan a la calidad de vida del paciente.
En cuanto al papel del Helicobacter pylori (HP) en la DF, según la Guía ESPGHAN 2024 sobre el manejo de la infección por HP, solo estaría indicada la búsqueda activa del mismo, en los pacientes con DF que desarrollen síntomas de alarma y que presenten úlceras y/o erosiones en el estudio endoscópico12, no siendo útiles las pruebas no invasivas.
Tratamiento de la dispepsia funcional (tabla 3)El enfoque terapéutico de la DF incluye algunos fármacos, terapias complementarias y apoyo psicológico ().
Recomendaciones para el tratamiento de la dispepsia funcional
| Se recomienda intentar ajustar el tratamiento de forma distinta a los distintos subtipos de dispepsia funcional según el síntoma predominanteLos IBP pueden ser útiles en el tratamiento de la dispepsia funcionalLos IBP deben contemplarse como primera prueba terapéutica en los pacientes diagnosticados de dispepsia funcionalLos relajantes fúndicos pueden ser útiles en el tratamiento de la dispepsia funcional especialmente en el subtipo síndrome de malestar posprandialLos neuromoduladores pueden ser útiles en el tratamiento de la dispepsia funcional, especialmente en el subtipo de dolor epigástricoLos antibióticos no son útiles en el tratamiento de la dispepsia funcionalLa psicoterapia puede ser útil en el tratamiento de la dispepsia funcionalLos pacientes con dispepsia funcional deben seguir una dieta equilibrada, como por ejemplo, la dieta mediterránea |
IBP: inhibidores de la bomba de protones.
Los inhibidores de la bomba de protones (IBP) (omeprazol, esomeprazol o lansoprazol) reducen la producción de ácido gástrico bloqueando la enzima H+/K+ ATPasa en las células parietales del estómago. Los anti-H2 (ranitidina, famotidina, cimetidina) bloquean los receptores de histamina en las células parietales del estómago, disminuyendo la producción de ácido (tabla 4).
Recomendaciones para el seguimiento de los pacientes con dispepsia funcional
| La dispepsia funcional se puede manejar inicialmente en atención primariaSe recomienda derivar a atención especializada en los casos de fracaso del tratamiento inicial, especialmente si los síntomas repercuten en la calidad de vida del paciente o en el caso de la aparición de signos de alarmaEl tratamiento de la dispepsia funcional debe ser multidisciplinar, especialmente ante la repercusión sobre la calidad de vidaSe recomienda entregar material gráfico o informativo a los pacientes con dispepsia funcional |
La revisión Cochrane, realizada en 201713, sobre el uso de IBP para la DF en adultos; concluye que los IBP son útiles en el tratamiento de la DF en comparación con placebo, independientemente de la dosis y duración. Además, señalan que pueden ser más efectivos que los inhibidores del receptor H2 y que, aunque el efecto es escaso, estos fármacos son bien tolerados. Si bien, estos resultados deben ser analizados con cautela por incurrir en múltiples sesgos.
Una revisión sistemática de 201814 que incluye 3 ensayos clínicos aleatorizados y controlados sobre el tratamiento farmacológico disponible en niños con DF, encuentra un alivio de los síntomas dispépticos con omeprazol (53,8%), famotidina (44,4%), ranitidina (43,2%) y cimetidina (21,6%), si bien concluyen que no existe evidencia suficiente para recomendar el tratamiento farmacológico en niños con DF.
Los estudios sobre el tratamiento en niños son escasos y con sesgos, por lo que no disponemos de una estrategia óptima. No obstante, podría emplearse como primera aproximación terapéutica, una pauta corta de 4 a 8 semanas con dosis habituales de IBP, dada la escasez de efectos secundarios, con el objetivo de controlar los síntomas tales como pirosis, saciedad precoz, dolor o plenitud posprandial, con ajustes posteriores en función de la respuesta. En cuanto a los anti-H2, su eficacia es generalmente menor que la de los IBP y su efecto es más corto por lo que en los pacientes con síntomas persistentes, la mejoría puede ser insuficiente.
Probióticos y modulación de la microbiotaUn ensayo clínico aleatorizado en adultos con DF que comparaba el tratamiento con rifaximina vs. placebo durante 2 semanas, con posterior seguimiento de 8 semanas, objetivó una mejoría en los síntomas digestivos, fundamentalmente eructos y molestia postprandial15.
A pesar de ser tratamientos muy populares, existe poca evidencia sobre el uso de probióticos en enfermedad esofágica-gástrica, se desconoce el mecanismo de acción y los estudios realizados son muy heterogéneos usando diferentes cepas, por lo que las guías europeas de DF no contemplan su uso en adultos16. No existe evidencia del papel de este tipo de modulación de microbiota en población infantil.
ProcinéticosLos procinéticos se utilizan con el objetivo de aumentar la motilidad gástrica en los pacientes con dispepsia y retraso del vaciamiento gástrico.
Un reciente metaanálisis realizado en población adulta con DF17, demostró que metoclopramida y cinitaprida eran superiores al placebo y mejoraban los síntomas de manera similar, presentando cinitaprida menos efectos adversos.
Actualmente, no existe evidencia suficiente para recomendar su uso en pediatría. Aunque presentan una escasa respuesta5 y hay que tener en cuenta el riesgo de efectos adversos (prolongación del QT, y síntomas extrapiramidales), se pueden ofrecer en aquellos lugares donde estén disponibles.
NeuromoduladoresLa existencia de una alteración en el eje intestino-cerebro está cada vez más establecida, y los neuromoduladores centrales, incluyendo los antidepresivos a dosis bajas, pueden ser beneficiosos18.
Un metaanálisis de 2015 demostró que los antidepresivos tricíclicos, amitriptilina e imipramina, mejoran los síntomas de dispepsia en los pacientes que no tienen retraso del vaciamiento gástrico19. Sin embargo, no demostró beneficio con los inhibidores de la recaptación de serotonina.
El consenso europeo publicado en 2021 recomienda en los pacientes con DF refractaria, ofrecer el tratamiento con antidepresivos tricíclicos antes que los procinéticos16.
En pediatría no existe evidencia científica ni estudios de alta calidad para sentar unas indicaciones claras de tratamiento para la DF, no obstante, extrapolando los datos de adultos, se pueden ofrecer en casos refractarios a otros tratamientos.
Relajantes fúndicosLa ciproheptadina es un antiserotoninérgico e inhibidor del receptor 1 de histamina que actúa, posiblemente, como relajante fúndico.
Un estudio retrospectivo realizado en 80 niños con síntomas dispépticos (44 catalogados como DF) tratados con 0,2mg/kg de ciproheptadina durante más de 4 semanas, mostró una mejoría sintomática en el 55% de los pacientes con mejor respuesta en los menores de 12 años y en las niñas20. La tasa de efectos adversos fue del 30%, principalmente somnolencia y de carácter leve.
En recomendaciones posteriores de expertos se contempla su uso en DF pediátrica, particularmente en el síndrome de malestar posprandial21.
La buspirona ha demostrado eficacia en los adultos22, no existiendo estudios en niños con DF.
Terapias herbalesLa preparación líquida STW-5 (Iberogast®) es un extracto de 9 hierbas diferentes que ha demostrado eficacia y seguridad en estudios clínicos en los adultos con DF23.
Un estudio observacional publicado en 2022 evaluó la efectividad y la seguridad de STW-5 en 259 niños de 3 a 14 años con DF. Los pacientes fueron tratados durante aproximadamente una semana, evaluando los síntomas al inicio y al final del tratamiento; utilizando la puntuación de síntomas gastrointestinales adaptada (no validada en pediatría). Observaron una disminución del índice de síntomas gastrointestinales del 76%, siendo la mejoría menor cuando el tratamiento fue más corto. El efecto global fue bueno o muy bueno para el 87-89% de los pacientes/padres y médicos. Solo el 0,7% informaron eventos adversos23. Aunque los resultados son prometedores, el seguimiento fue corto y no se han encontrado más estudios que ratifiquen este efecto.
Poliprotect (NeoBianacid®) es un agente protector de la mucosa basado en complejos vegetales y minerales que se adhiere al epitelio gastroesofágico, ejerciendo un efecto barrera y protector del epitelio. El tratamiento durante 2 semanas demostró no ser inferior al omeprazol en el alivio de los síntomas en los pacientes adultos sintomáticos con pirosis/ardor epigástrico sin esofagitis erosiva ni lesiones gastroduodenales24. Actualmente no disponemos de estudios en pediatría.
La combinación de aceite de menta y alcaravea puede tener un efecto procinético y podría tener efecto beneficioso en los pacientes con DF. Una revisión sistemática de 5 ensayos clínicos aleatorizados con 578 participantes adultos mostró que esta combinación tuvo un efecto estadísticamente significativo en la mejoría global de los síntomas de DF. Este metaanálisis tiene limitaciones críticas25 y tampoco se han encontrado estudios en población pediátrica que permitan recomendar esta terapia.
PsicoterapiaLa psicoterapia, incluida la hipnoterapia, la psicoterapia psicoanalítica y la terapia cognitiva conductual, han sido utilizadas en los pacientes adultos con DF26. En la población pediátrica, existen pocos estudios.
La hipnoterapia es muy eficaz en el tratamiento de los niños con síndrome de intestino irritable (SII) o dolor abdominal funcional no especificado, con tasas de éxito que oscilan entre el 62 y el 85%27,28.
La acupuntura en los pacientes con DF ha mostrado resultados inconsistentes29, mientras que el yoga puede tener un papel beneficioso en el tratamiento de la DF30. Sin embargo, la evidencia es baja y son necesarios estudios rigurosos para conocer el efecto individual de este tipo de terapias o su efecto combinado con el tratamiento tradicional en población infantil.
¿Se deben tratar de forma distinta los distintos subtipos de dispepsia funcional?Los subtipos de DF presentan características clínicas diferentes, por lo que podrían requerir enfoques terapéuticos específicos. Sin embargo, no existen recomendaciones definidas ni en población adulta ni pediátrica.
Respecto a los IBP, existe literatura que respalda que son especialmente eficaces en el síndrome de dolor epigástrico16, aunque la evidencia no es consistente con otros estudios en los que no se observan diferencias entre ambos subgrupos13,31.
Aunque se ha planteado que los procinéticos podrían ser más efectivos en los pacientes con síndrome de distrés posprandial, y los antidepresivos tricíclicos en el síndrome de dolor epigástrico la evidencia al respecto es escasa31, existiendo únicamente recomendaciones de expertos21 que plantean el uso preferente de antidepresivos tricíclicos o amitriptilina en el síndrome de dolor epigástrico o de ciproheptadina o buspirona en el caso del síndrome de malestar posprandial.
¿Se debe realizar tratamiento erradicador a todos los pacientes con dispepsia funcional portadores de Helicobacter pylori?En el caso de que un paciente muestre síntomas de DF y presente infección por HP, es muy probable que se trate de cuadros independientes32 y no es esperable que el tratamiento del HP mejore los síntomas de DF.
Con la evidencia disponible en pediatría, no podemos recomendar la estrategia «test and treat»32, por lo que, tal y como contemplan las guías ESPGHAN, no se debe realizar tratamiento erradicador frente a HP en los pacientes con DF sin afectación endoscópica demostrada (úlcera o gastritis)12.
Recomendaciones dietéticasEn los últimos años se ha dado cada vez más importancia a diferentes pautas dietéticas nutricionales en el manejo de los trastornos digestivos funcionales, como la dieta baja en FODMAP: oligosacáridos fermentables (fructooligosacáridos y galactooligosacáridos), disacáridos (lactosa), monosacáridos (fructosa) y polialcoholes (sorbitol, manitol, maltitol, xilitol), la dieta restringida en fructosa o lactosa, la dieta sin gluten y la dieta mediterránea.
La evidencia de la eficacia de la dieta baja en FODMAP, con respecto a la mejoría sintomática, es baja para ser recomendada en TGIF. Puede ofrecer algún beneficio en los niños seleccionados con SII, pero no en DF33.
En lo relativo a la dieta baja en fructosa y lactosa, en pediatría no existe evidencia para recomendar su uso en TGIF y en especial en la DF.
Los estudios de calidad sobre la dieta exenta de gluten en TGIF son escasos, y su variabilidad no permite extraer conclusiones sobre su utilización en DF en los niños34.
En cuanto a la dieta mediterránea, definida como una dieta con alto consumo de cereales integrales, frutas, verduras, legumbres, frutos secos y semillas, cantidades moderadas de productos lácteos y pescado; bajas cantidades de carnes rojas y productos cárnicos, y uso de aceite de oliva como aporte de ácidos grasos; se asocia a una menor prevalencia de TGIF en los niños y en los adultos35. Sin embargo, son escasos los estudios de calidad de su utilidad como tratamiento exclusivo en dichos trastornos y en especial en la DF.
En general y teniendo en cuenta la escasa evidencia sobre le eficacia de tratamientos dietéticos en los TGIF, y en especial en la DF, y dados los riesgo de determinadas restricciones dietéticas en el desarrollo del niño y los problemas derivados de la adherencia a los diferentes regímenes dietéticos, es difícil recomendar ninguno tipo de intervención dietética más allá de una dieta equilibrada de tipo mediterránea, evitando productos que puedan aumentar la asociación de reflujo gastroesofágico (cafeína, teína, picantes, bebidas carbonatadas…).
Seguimiento del paciente con dispepsia funcionalNo existen marcadores bioquímicos o de imagen para valorar y monitorizar la respuesta al tratamiento que, por tanto, se mide principalmente por la percepción del paciente sobre los síntomas que padece.
Sin embargo, en los pacientes adultos se emplean scores y cuestionarios que se dividen en 2 grandes grupos: escalas que permiten evaluar la intensidad o gravedad de los síntomas y cuestionarios que miden el impacto de la dispepsia sobre la calidad de vida del paciente.
En el primer grupo encontramos el Severity of Dyspepsia Assessment (SODA)7,36 y el Patient assessment of upper gastrointestinal symptom severity index (PAGI-SYM)37, validado y traducido al castellano; y en cuanto al impacto sobre la calidad de vida los más empleados son el Nepean Dyspepsia Index (NPI), validado en estudios multicéntricos en Europa y Norteamérica38 y el Glasgow Dyspepsia Severity Score (GDSS)39, ambos traducidos y validados al castellano.
En la población pediátrica no existen cuestionarios validados para evaluar la respuesta al tratamiento.
En ausencia de signos de alarma, y con el apoyo de los criterios Roma IV, se puede establecer el diagnóstico y el primer abordaje (explicación de los síntomas, modificación de los factores psicosociales y de la dieta) desde atención primaria. Se deben derivar a atención especializada aquellos casos que desarrollen signos de alarma o en caso de síntomas persistentes o graves que afecten a la calidad de vida.
Basándose en el modelo biopsicosocial, diferentes opiniones de expertos consideran necesario realizar un abordaje multidisciplinario formado por gastroenterólogos, dietistas-nutricionistas, psicólogos y trabajador social2, especialmente en aquellos pacientes con síntomas de difícil control.
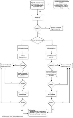
AlgoritmoCon las recomendaciones expuestas, teniendo en cuenta la práctica clínica habitual y la baja calidad de la evidencia disponible, el grupo de trabajo elabora 2 algoritmos de diagnóstico, tratamiento y seguimiento de estos pacientes en atención primaria y especializada (figs. 2 y 3) con la finalidad de homogeneizar el manejo de los pacientes con DF.
FinanciaciónEste estudio no ha recibido financiación.
Conflicto de interesesLos autores no declaran conflicto de intereses relativos a esta publicación.
Natalia Alonso Pérez: Gastroenterología y Nutrición Pediátrica. Servicio de Pediatría. Hospital Universitario Infanta Cristina. Parla, Madrid, España.
Josefa Barrios Torres: Gastroenterología y Nutrición Pediátrica. Servicio de Pediatría. Hospital Universitario de Fuenlabrada. Fuenlabrada, Madrid, España.
Soraya Cuadrado Martín: Servicio de Pediatría. Hospital General Universitario Nuestra Señora del Prado. Talavera de la Reina, Toledo, España.
Juan Pablo Ferrer González: Servicio de Pediatría. Hospital Universitari i Politecnic, La Fe, València, España.
Sara Beatriz García Chaguaceda: Gastroenterología y Nutrición Pediátrica. Servicio de Pediatría. Hospital Universitario General de Villalba. Collado Villalba, Madrid, España.
María del Mar López Matiacci: Gastroenterología y Nutrición Pediátrica. Servicio de Pediatría. Hospital Universitario Infanta Cristina. Parla, Madrid, España.
Eva Martínez-Ojinaga Nodal: Servicio de Gastroenterología y Nutrición Pediátrica. Hospital Infantil Universitario La Paz. Fuencarral-El Pardo, Madrid, España.
Johanna Martínez-Osorio: Unidad de Gastroenterología y Nutrición Pediátrica. Hospital Sant Joan de Déu. Esplugues de Llobregat, Barcelona, España.
Sandra Montells Fuster: Unidad de Gastroenterología y Nutrición Pediátrica. Hospital Sant Joan de Déu. Servicio de Pediatría. Esplugues de Llobregat, Barcelona, España.
Melinda Moriczi: Gastroenterología y Nutrición Pediátrica. Hospital Universitario Torrecárdenas. Almería, España.
Carlos Ruiz Hernández: Unidad de Gastroenterología y Nutrición Pediátrica. Hospital Sant Joan de Déu. Servicio de Pediatría. Esplugues de Llobregat, Barcelona, España.
César Sánchez Sánchez: Unidad de Gastroenterología y Nutrición Pediátrica. Servicio de Pediatría. Hospital Universitario Gregorio Marañón. Madrid, España.











