Functional dyspepsia (FD) is a functional gastrointestinal disorder that affects a significant number of patients, especially adolescents. Diagnosis is often challenging on account of both the differential diagnosis with organic diseases and the overlap with other disorders involving the gut-brain axis. Furthermore, there is a lack of scientific evidence on the effectiveness of the different treatments. As a result, there is evidence of substantial heterogeneity in the management of these patients due, in part, to the absence of clinical practice guidelines on this disease.
Material and methodsA group was formed that consisted of 19 members of the working group on motility and functional gastrointestinal disorders (FGIDS) of the SEGHNP. The group defined 27 clinical questions regarding the management of FD. After a review of the literature and two rounds of anonymous voting, the group elaborated a document summarizing the current evidence and offering recommendations.
ResultsThe group produced a summary of the evidence and developed 27 recommendations on FD.
ConclusionWe developed an algorithm with the aim of standardizing the management of patients with FD.
La dispepsia funcional (DF) es un trastorno gastrointestinal funcional que afecta a un número importante de pacientes, especialmente adolescentes. Con frecuencia supone un reto diagnóstico tanto por el diagnóstico diferencial con procesos orgánicos como por el solapamiento con otros desórdenes del eje cerebro-intestino. Además existe escasa evidencia científica sobre la eficacia de los diversos tratamientos. Por ello, se ha objetivado una gran heterogeneidad en el manejo de estos pacientes debido, en parte a la ausencia de guías de práctica clínica sobre esta patología.
Material y métodosSe formó un grupo con 19 miembros del grupo de trabajo de motilidad y trastornos gastrointestinales funcionales (TGIFS) de la SEGHNP. Se plantearon 27 preguntas clínicas acerca del manejo de la DF. Tras una revisión de la bibliografía y una doble votación anónima se elabora un resumen de la evidencia y documento de recomendaciones.
ResultadosSe realiza un resumen de la evidencia disponible y se elaboran un total de 27 recomendaciones sobre la DF.
ConclusiónSe elabora un algoritmo con el fin de homogeneizar el manejo de los pacientes con DF.
Functional dyspepsia (FD) is a disorder with a broad clinical spectrum in children, with manifestations that frequently overlap those of other functional gastrointestinal disorders.
The reported prevalence varies widely due to underdiagnosis and the lack of diagnostic criteria, resulting in a high volume of pediatric specialist visits.
The study of DF is hindered by uncertainty on many aspects. These range from its definition, clinical spectrum, broad differential diagnosis and lack of an optimal test for diagnosis to the absence of treatments with established efficacy among those currently available.
A recently published nationwide survey evinced the considerable heterogeneity in the management of pediatric FD in Spain.1 The aim of the project presented in this article was to develop recommendations for medical providers on the definition, presentation, diagnosis, management and outcomes of DF that could guide the optimization of everyday clinical practice based on the best available evidence.
Material and methodsThe first step was forming a group composed of 19 members of the Working Group on Motility and Functional Gastrointestinal Disorders (FGIDs) of the Sociedad Española de Gastroenterología, Hepatología y Nutrición Pediátrica (SEGHNP, Spanish Society of Paediatric Gastroenterology, Hepatology and Nutrition). The group formulated 27 clinical questions regarding the management of FD.
A coordinating group was established to recruit the authors of the document, formulate the initial questions, collect the answers and develop a questionnaire to allow voting on the statements.
The rest of the members were divided into four groups to answer questions regarding the definition, epidemiology, diagnosis, treatment and follow-up of FD.
Each group conducted a search in PubMed and contributed sources for the topics it had to review, and the coordinating group gathered and consolidated the sources, eliminating duplicates, for the subsequent analysis of a total of 113 references to answer the formulated clinical questions (Appendix B). This literature review gave rise to 44 statements that were subjected to a first round of anonymous voting, with six possible answer choices, defining consensus as agreement by 80% or more of voters (A + and A), and reformulating in negative form those recommendations for which 80% or more voters expressed disagreement (C and C+); after which the opportunity was given to offer suggestions on an anonymous basis. After this step, new statements were added to a total of 57, which were subjected to a second round of voting (Appendix B), through which consensus was reached on 32. Last of all, the group held an online meeting in which participants agreed on the 27 recommendations to be issued and the definitive text of the guideline (Fig. 1).
Definition, epidemiology and clinical presentation (Table 1)Functional dyspepsia is a clinical diagnosis based the presence of two or more of the following symptoms: postprandial fullness (68%–86%), early satiation (49%–72%), epigastric pain (68%–74%) and/or epigastric burning (35%–75%) not associated with defecation (Table 1).
Initial considerations on functional dyspepsia in the pediatric population.
| A combination of several of the following cardinal symptoms is indicative of functional dyspepsia: early satiation, postprandial fullness, epigastric pain and burning |
| Functional dyspepsia is a disorder characterized by chronic symptoms of dyspepsia in absence of any organic, systemic or metabolic disease that could explain the symptoms |
| The diagnosis of functional dyspepsia should be based on the Rome IV clinical criteria |
| When possible, we recommend attempting to classify the disease subtype in patients with a diagnosis of FD |
| In the presence of other gastrointestinal symptoms in a patient with functional dyspepsia with no red flags, overlap with another FGID should be considered |
| The prevalence of disorders like anxiety and depression is higher in patients with functional dyspepsia |
FGID, functional gastrointestinal disorder.
The Rome IV criteria state that the child must experience at least one of these symptoms more than 4 days per month and have had the symptoms for longer than two consecutive months and that, after appropriate evaluation, the symptoms cannot be fully explained by another medical condition. Other symptoms may also be present, such as epigastric distension (68%–84%), belching (50–60%), nausea (39–65%) or vomiting (23%–31%).2,3
The possible organic causes of dyspepsia to rule out in children include peptic ulcer, gastroesophageal reflux disease, celiac disease, upper gastrointestinal Crohn’s disease, pancreatic or biliary disorders, intolerance to food or drugs, infectious diseases, such as giardiasis, infiltrative diseases, such as eosinophilic gastroenteritis, and systemic diseases.4
The Rome IV committee adopted further classification of FD into two subtypes: postprandial distress syndrome and epigastric pain syndrome,5 although symptoms frequently overlap or even shift from one subtype to another.6
The prevalence of FD is of approximately 5% in school-aged children and adolescents,7 and postprandial distress syndrome is the most common subtype in adolescents.
In addition to genetic predisposition, a history of organic and/or psychosocial trauma can play a role in the development of FD and other disorders of the brain-gut-microbiome axis.8
Disorders like anxiety and depression are reported more frequently in patients with FGID compared to the general population. It is likely that these disorders precede the development of dyspepsia, but causality has yet to be clearly established.3
Diagnosis of functional dyspepsia (Table 2)The diagnosis of FD can be made without performing diagnostic tests if there are no red flags in patients who meet the Rome IV criteria. Red flags require further investigation and include the following: family history of inflammatory bowel disease (IBD), celiac disease or peptic ulcers; persistent abdominal pain in the right upper or lower quadrant; dysphagia, odynophagia, persistent vomiting, gastrointestinal bleeding, anemia; nocturnal diarrhea, arthritis, perianal disease, weight loss; growth delay, delayed puberty or unexplained fever (Table 2).
Recommendations for diagnosis of functional dyspepsia.
| In a patient meeting the Rome IV criteria for functional dyspepsia in absence of alarm signs or symptoms, FD can be diagnosed without performance of diagnostic tests |
| The following are considered alarm signs/symptoms: family history of IBD, celiac disease or peptic ulcer, persistent abdominal pain in the right upper or lower quadrant; dysphagia, odynophagia, persistent vomiting, gastrointestinal bleeding, anemia; nocturnal diarrhea, arthritis, perianal disease, weight loss; growth delay, delayed puberty or unexplained fever |
| Routine performance of blood tests, abdominal ultrasound, esophageal pH testing or gastric emptying scans is not recommended for patients with functional dyspepsia |
| Routine performance of upper GI endoscopy is not recommended before functional dyspepsia is diagnosed |
| Performance of upper GI endoscopy is recommended in patients with a pre-existing diagnosis of FD who develop alarm symptoms |
| Performance of upper GI endoscopy can be considered in patients who do not respond to conventional medical treatment if the symptoms are very frequent or severe and quality of life is impaired |
| Routine testing for H pylori is not recommended in patients with functional dyspepsia |
| Testing for H pylori and subsequent treatment of H pylori infection must adhere to the indications established in the 2024 ESPGHAN guideline |
| If testing for H pylori is deemed necessary, it must be done by means of upper GI endoscopy |
Abbreviation: IBD, inflammatory bowel disease.
There is no evidence that bloodwork, esophageal pH monitoring, sonography or gastric emptying scans contribute valuable information to the diagnosis of FD as long as patients do not develop alarm signs or symptoms at a later time.9,10
The Rome IV pediatric committee and the European and North American societies for pediatric gastroenterology, hepatology and nutrition (ESPGHAN and NASPGHAN, respectively)5,10,11 do not consider performance of upper endoscopy necessary for diagnosis of FD, but recognize that local practice patterns and social considerations may influence decision-making.
After reviewing the available evidence, we consider that an upper endoscopy is only required in patients with a previous diagnosis of FD who develop alarm signs or symptoms, and its performance can also be contemplated in patients who do not respond to conventional medical treatment or with symptoms that are so frequent or severe that they have a significant impact on quality of life.
As regards the role of H pylori in FD, the 2024 ESPGHAN guideline on the management of infection by H pylori specifies that testing with the sole purpose of ruling out infection by this pathogen in patients with FD is not indicated except in the presence of alarm symptoms with detection of ulcers and/or erosions on endoscopy,12 noting that non-invasive tests would not be useful in these patients.
Treatment of functional dyspepsia (Table 3)The management of FD is based on pharmacotherapy, complementary therapies and psychological support (Table 3).
Recommendations for treatment of functional dyspepsia.
| We recommend tailoring treatment based on the subtype of functional dyspepsia and the predominant symptom |
| PPIs may be useful in the management of functional dyspepsia |
| PPIs should be considered as the first drugs to try for pharmacological treatment in patients with a diagnosis of functional dyspepsia |
| Fundus-relaxing drugs may be useful for treatment of functional dyspepsia, especially the postprandial distress subtype |
| Neuromodulators may be useful for treatment of functional dyspepsia, especially the epigastric pain subtype |
| Antibiotics are not useful for treatment of functional dyspepsia |
| Psychotherapy may be useful in the management of functional dyspepsia |
| Patients with functional dyspepsia should follow a balanced diet, such as the Mediterranean diet |
Abbreviation: PPI, proton pump inhibitor.
Proton pump inhibitors (PPIs) (omeprazole, esomeprazole or lansoprazole) decrease gastric acid production by blocking the H+/K+ ATPase enzyme in the parietal cells of the stomach. On the other hand, H2 blockers (ranitidine, famotidine, cimetidine) achieve the same result by blocking histamine receptors in gastric parietal cells (Table 4).
Recommendations for the follow-up of patients with functional dyspepsia.
| The management of functional dyspepsia can start at the primary care level |
| Referral to a specialist is recommended in patients who do not respond to the initial treatment, especially if the symptoms have an impact on the patient’s quality of life or the patient develops alarm signs/symptoms |
| The approach to the management of functional dyspepsia should be multidisciplinary, especially in patients with impaired quality of life |
| We recommend providing infographics or other patient education materials to patients with functional dyspepsia |
A Cochrane review published in 201713 on the use of PPIs for FD in adults concluded that PPIs were useful for treatment of FD compared to placebo, independently of dose or duration. In addition, PPIs could be more effective than H2 blockers and, although the effect of PPIs was small, they were well tolerated. However, these findings must be interpreted with caution, as there were several possible source of bias.
A systematic review published in 201814 that included three randomized controlled trials investigating available pharmacological treatments for children with FD found successful relief of dyspeptic symptoms with omeprazole (53.8%), famotidine (44.4%), ranitidine (43.2%) and cimetidine (21.6%), although the authors concluded that the evidence was insufficient to recommend pharmacological treatment in children with FD.
Studies on pharmacological treatment in children are scarce and biased, so the optimal approach has yet to be established. However, a short course of PPIs at the standard dose lasting 4–8 weeks could be tried as the initial pharmacological approach, given the low frequency of adverse events, with the aim of alleviating symptoms like heartburn, early satiation, pain or postprandial fullness, making subsequent adjustments based on the response. When it comes to H2 blockers, their efficacy is generally lower compared to PPIs and their effects shorter, so they may not achieve appreciable improvements in patients with persistent symptoms.
Probiotics and gut microbiome modulationA randomized controlled trial in adults with FD that compared treatment with rifaximin vs placebo for 2 weeks and subsequent follow-up for 8 weeks found improvement in gastrointestinal symptoms, chiefly belching and postprandial distress.15
Although these treatments enjoy considerable popularity, there is little evidence on the use of probiotics for esophageal or gastric disease, their mechanism of action is unknown and the existing studies vary widely and have used different strains, so the European guidelines for the management of FD do not contemplate their use in adults.16 There is no evidence on the role of this type of microbiome modulation in the pediatric population.
ProkineticsProkinetics are used with the purpose of increasing gastric motility in patients with dyspepsia and delayed gastric emptying.
A recent meta-analysis of evidence in adults with DF17 showed that metoclopramide and cinitapride were superior to placebo and achieved a similar improvement in symptoms, with fewer adverse events with the use of cinitapride.
At present, there is insufficient evidence to support the recommendation of prokinetics in pediatric patients. Although the effect tends to be small5 and the potential adverse events (QT prolongation and extrapyramidal symptoms) have to be taken into account, they may be offered in settings where they are available.
NeuromodulatorsThere is growing evidence of a disturbance in the brain-gut axis in FD, and central nervous system modulators, including antidepressants at low doses, may be beneficial.18
A meta-analysis published in 2015 found that tricyclic antidepressants (amitriptyline and imipramine) improved symptoms of dyspepsia in patients without delayed gastric emptying.19 However, it did not find evidence of improvement with the use of serotonin reuptake inhibitors.
The European consensus from 2021 recommends offering tricyclic antidepressants before prokinetics to patients with refractory FD.16
In the pediatric population, there is no scientific evidence and high-quality studies have not been conducted to establish clear indications for the use of neuromodulators for treatment of FD, but, extrapolating the evidence on adult patients, they may be offered in cases that do not respond to other therapies.
Fundus-relaxing drugsCyproheptadine is an H1 blocker with antiserotonergic properties that may act as a fundus relaxant.
A retrospective study in 80 children with upper gastrointestinal symptoms (44 classified as having FD) treated with con 0.2 mg/kg of cyproheptadine for more than four weeks found symptom improvement in 55% of patients, with better responses in female patients and children younger than 12 years.20 Thirty percent reported adverse events, most frequently somnolence and generally mild.
Subsequent expert opinion contemplates its use for management of pediatric FD, especially for patients with postprandial distress.21
Buspirone has been found to be efficacious in adults,22 but there are no studies in children with FD.
Herbal therapiesThe liquid herbal preparation STW-5 (Iberogast) contains extracts of 9 herbs that have been found efficacious and safe in clinical trials in adults with FD.23
An observational study published in 2022 assessed the effectiveness and safety of STW-5 in 259 children with FD aged 3–14 years. The patients were treated for approximately one week and their symptoms were assessed at baseline and at the end of treatment, using the adapted gastrointestinal symptom score (not validated in the pediatric population). The authors found a 76% decrease in the gastrointestinal syndrome score, with lesser improvement when treatment was shorter. Eighty-seven to eighty-nine percent of patients/parents and providers rated the global effects of treatment as good or very good. Only 0.7% of participants reported adverse events.23 Although the outcomes were promising, the follow-up was short and we have not found any other studies corroborating these findings.
Poliprotect (NeoBianacid) is a mucosal protective agent based on plant and mineral complexes that adheres to the gastroesophageal epithelium and protects it by reinforcing the mucosal barrier. Treatment for two weeks was found noninferior to omeprazole for symptom relief in symptomatic adults with heartburn or epigastric pain or burning without erosive esophagitis or gastroduodenal ulcers.24 At the time of this writing, no studies have been conducted in the pediatric population.
The combination of peppermint oil and caraway oil may have a prokinetic effect and be beneficial for patients with FD. A systematic review of five randomized controlled trials involving a total of 578 adult participants found that the combination and a statistically significant effect in global improvement of FD symptoms. This meta-analysis has critical limitations,25 and we did not find any studies in the pediatric population to support the recommendation of this treatment.
PsychotherapyPsychotherapy, including hypnotherapy, psychodynamic therapy and cognitive-behavioral therapy, have been used in adult patients with FD.26 Few studies have been conducted in the pediatric population.
Hypnotherapy has been found to be highly efficacious for treatment of children with irritable bowel syndrome (IBS) or functional abdominal pain, with success rates ranging from 62% to 85%.27,28
The reported results of acupuncture in patients with FD have been inconsistent,29 while yoga may be beneficial in the management of FD.30 However, the evidence is of poor quality, and rigorous studies are required to determine the impact of these therapies when used alone and when combined with conventional treatment in the pediatric population.
Should the different subtypes of functional dyspepsia be managed differently?The FD subtypes have different clinical features, so they may require specific therapeutic approaches. However, no recommendations have been defined in either the adult or pediatric populations.
When it comes to PPIs, there is some evidence suggesting that they are particularly efficacious for epigastric pain syndrome,16 although it is not consistent with the evidence from other studies that have not found differences between the two subtypes.13,31
In addition, although some authors have proposed that prokinetics may be more effective in patients with postprandial distress and tricyclic antidepressants for epigastric pain syndrome, the evidence on the subject is scarce,31 and there are only recommendations based on expert opinion21 proposing the preferred use of tricyclic antidepressants or amitriptyline for epigastric pain syndrome or of cyproheptadine or buspirone for postprandial distress syndrome.
Should all patients with functional dyspepsia that carry H pylori receive eradication treatment?If a patient has symptoms of FD and concurrent infection by H pylori, it is likely that the two conditions are independent,32 and not likely that treatment for H pylori will improve the symptoms of dyspepsia.
Based on the evidence currently available for the pediatric population, we cannot recommend the “test and treat” strategy,32 so, as proposed in the ESPGHAN guidelines, H pylori eradication therapy should not be given to patients with FD without endoscopic evidence of pathological involvement (ulcer, gastritis).12
Dietary recommendationsIn recent years, there has been an increasing emphasis on different dietary measures in the management of functional gastrointestinal disorder, such as the low FODMAP diet (fermentable oligosaccharides [fructooligosaccharides and galactooligosaccharides], disaccharides [lactose], monosaccharides [fructose] and polyalcohols (sorbitol, mannitol, maltitol, xylitol), the low fructose or low lactose diet, the gluten-free diet or the Mediterranean diet.
There is insufficient evidence supporting the efficacy of the low FODMAP diet in terms of symptom improvement to recommend it for FGIDs. This diet may offer some benefit to select children with IBS, but not to children with FD.33
As regards the low fructose and low lactose diet, there is no evidence in the pediatric population to recommend this approach for management of FGIDs and especially of FD.
There is only a small number of high-quality studies on the gluten-free diet for management of FGIDs, and due to the heterogeneity of their findings, it is not possible to draw conclusions regarding its use for FD in children.34
As for the Mediterranean diet, defined as a diet high in whole grains, fruits, vegetables, legumes, nuts, and seeds; moderate amounts of dairy products and fish, low amounts of red meat and meat products, and the use of olive oil as a source of fatty acids, it is associated with a lower prevalence of FGID in children and adults.35 However, there are few high-quality studies on its usefulness as the sole treatment for these disorders, especially FD.
In general, and taking into account the limited evidence on the efficacy of dietary treatments in FGIDs, and especially in FD, and given the risks of certain dietary restrictions on the development of the child and the problems associated with adherence to different dietary regimens, it would not be appropriate to recommend any type of dietary intervention beyond a balanced Mediterranean-type diet, avoiding products that may promote associated gastroesophageal reflux (caffeine, theine, spicy foods, carbonated beverages, etc).
Follow-up of patients with functional dyspepsiaThere are no biochemical or imaging markers to measure and monitor the response to treatment, so it is mainly assessed based on the symptoms perceived by the patient.
However, in adult patients, scores and questionnaires may be used for this purpose, and can be classified into two broad groups: scales that allow assessment of the intensity or severity of symptoms, and questionnaires that measure the disease-specific impact of dyspepsia on the quality of life of the patient.
The first group includes the Severity of Dyspepsia Assessment (SODA)7,36 and the Patient Assessment of Upper Gastrointestinal Disorders-Symptom Severity Index (PAGI-SYM),37 which has been validated and translated to Spanish; and, when it comes to the quality of life assessments, the most widely used are the Nepean Dyspepsia Index (NPI), validated in multicenter studies conducted in Europe and the United States,38 and the Glasgow Dyspepsia Severity Score (GDSS),39 both of which have been translated and validated in the Spanish population.
There are no validated questionnaires to assess response to treatment in the pediatric population.
In the absence of red flags, it is possible to make the diagnosis based on the Rome IV criteria and plan the initial treatment (explanation of symptoms, modification of psychosocial factors and diet) at the primary care level. Patients must be referred to a specialist in the case of alarm signs or symptoms or of persistent or severe symptoms resulting in impaired quality of life.
Based on the biopsychosocial model of disease, different expert opinions agree on the need for multidisciplinary management involving gastroenterologists, dietitians/nutritionists, mental health professionals and social workers,2 especially in the case of patients with refractory symptoms.
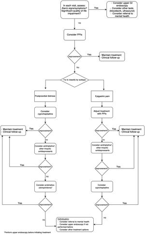
AlgorithmBased on the presented recommendations, taking into account everyday clinical practice and the low quality of the available evidence, the working group developed two algorithms for the diagnosis, treatment and follow-up of these patients at the primary care and specialty care levels (Figs. 2 and 3) with the aim of standardizing the management of patients with FD.
FundingThis research did not receive any external funding.
Natalia Alonso Pérez: Pediatric Gastroenterology and Nutrition. Department of Pediatrics. Hospital Universitario Infanta Cristina. Parla, Madrid, Spain.
Josefa Barrios Torres: Pediatric Gastroenterology and Nutrition. Department of Pediatrics. Hospital Universitario de Fuenlabrada. Fuenlabrada, Madrid, Spain.
Soraya Cuadrado Martín: Department of Pediatrics. Hospital General Universitario Nuestra Señora del Prado. Talavera de la Reina, Toledo, Spain.
Juan Pablo Ferrer González: Department of Pediatrics. Hospital Universitari i Politecnic, La Fe, València, Spain.
Sara Beatriz García Chaguaceda: Pediatric Gastroenterology and Nutrition. Department of Pediatrics. Hospital Universitario General de Villalba. Collado Villalba, Madrid, Spain.
María del Mar López Matiacci: Pediatric Gastroenterology and Nutrition. Department of Pediatrics. Hospital Universitario Infanta Cristina. Parla, Madrid, Spain.
Eva Martínez-Ojinaga Nodal: Servicio de Pediatric Gastroenterology and Nutrition. Hospital Infantil Universitario La Paz. Fuencarral-El Pardo, Madrid, Spain.
Johanna Martínez-Osorio: Pediatric Gastroenterology and Nutrition Unit. Hospital Sant Joan de Déu. Esplugues de Llobregat, Barcelona, Spain.
Sandra Montells Fuster: Pediatric Gastroenterology and Nutrition Unit. Hospital Sant Joan de Déu. Department of Pediatrics. Esplugues de Llobregat, Barcelona, Spain.
Melinda Moriczi: Pediatric Gastroenterology and Nutrition. Hospital Universitario Torrecárdenas. Almería, Spain.
Carlos Ruiz Hernández: Pediatric Gastroenterology and Nutrition Unit. Hospital Sant Joan de Déu. Department of Pediatrics. Esplugues de Llobregat, Barcelona, Spain.
César Sánchez Sánchez: Pediatric Gastroenterology and Nutrition Unit. Department of Pediatrics. Hospital Universitario Gregorio Marañón. Madrid, Spain.
Appendix A lists the remaining members of the Working Group on Motility and Functional Gastrointestinal Disorders of the SEGHNP.











