En las últimas décadas, se han producido profundos cambios en el manejo de la infección urinaria en pediatría, a partir de estudios que cuestionaban la eficacia de las estrategias para prevenir el daño renal y la evolución posterior a enfermedad renal crónica, muy poco probable en la mayoría de los casos. No obstante, todavía existe una gran variabilidad clínica en el manejo e incertidumbre en cuestiones relativas al diagnóstico, la indicación de una exploración radiológica, el tratamiento o el seguimiento de estos niños. La actualización de la guía de práctica clínica española ha examinado en la literatura publicada desde el año 2009 y de modo riguroso aspectos de la práctica actual, considerando la evidencia de los beneficios de cada intervención, junto con los riesgos asociados y desventajas, para intentar delimitar las pautas de actuación más precisas.
The management of urinary tract infection in infants and children has changed significantly over the past few decades based on scientific evidence that questioned the efficacy of strategies used to prevent kidney injury and subsequent progression to chronic kidney disease, which is very unlikely in most paediatric cases. However, there is still substantial heterogeneity in its management and uncertainty regarding the diagnosis, indication of imaging tests, treatment or followup in these patients. The Spanish clinical practice guideline has been updated through the review of the literature published since 2009 and a rigorous evaluation of current clinical practice aspects, considering the evidence on the benefits of each intervention in addition to its risks and drawbacks to attempt to provide more precise recommendations.
La infección del tracto urinario (ITU) es una de las infecciones bacterianas más comunes en la edad pediátrica y, aunque el pronóstico es favorable en un alto porcentaje de casos, en ocasiones puede estar vinculada con una pérdida progresiva de la función renal, ya sea en asociación con displasia renal o con episodios recurrentes de pielonefritis. Por tanto, es necesario establecer algoritmos clínicos para identificar este pequeño, pero importante grupo de pacientes1. El manejo habitual de estos niños incluye estudios de imagen, quimioprofilaxis y seguimiento prolongado, que provocan incomodidad en los pacientes y sus familias, así como una utilización excesiva de recursos sanitarios. La falta de consenso científico en el manejo de esta patología condicionó la elaboración de la primera edición de la guía de práctica clínica (GPC) española en el año 2011, con el firme propósito de establecer pautas concretas para disminuir la gran variabilidad clínica existente2.
Se elaboró un documento de elevada calidad metodológica3, a pesar de lo cual, la dispersión en el manejo de esta patología ha persistido en nuestro país. Desde su publicación han aparecido múltiples documentos de consenso y actualizaciones de otras guías, a la luz de nuevos estudios que han conseguido clarificar algunos de los aspectos más controvertidos1,4–8. Por todo ello, se ha considerado conveniente la actualización de la GPC española en aquellos temas en los que se ha generado un mayor número de publicaciones científicas relevantes, para dar contestación a preguntas que siguen creando incertidumbre, generando una herramienta bien documentada para actuar sobre el diagnóstico, tratamiento y manejo de la ITU (Anexo 2 material suplementario).
La población diana de esta guía son todos los niños y las niñas con probabilidad de tener una ITU, desde un mes de edad hasta los 18 años. También se aborda el manejo del paciente pediátrico que requiere sondaje aislado y de tipo terapéutico. Los principales aspectos abordados en esta actualización de la guía se sintetizan en este documento, aunque se recomienda el acceso al texto completo9 para obtener la información científica que refrenda las recomendaciones.
MetodologíaLa metodología empleada en la elaboración de la GPC se recoge en el Manual Metodológico de Elaboración de GPC en el Sistema Nacional de Salud10, siendo parte del grupo elaborador de esta actualización 14 profesionales clínicos procedentes de distintos ámbitos sanitarios —atención primaria y atención hospitalaria— y distintas especialidades: pediatría, enfermería, cirugía, infectología y nefrología pediátricas. En el grupo de trabajo, además, participaron otros profesionales para el apoyo metodológico y bibliográfico. También se recurrió a potenciales usuarios de la información dirigida a pacientes para la revisión de su contenido (Anexo 3 material suplementario).
Para el manejo de las preguntas clínicas actualizadas, se mantuvo el formato Paciente-Intervención-Comparación-Outcome o resultado (PICO). La búsqueda bibliográfica de estudios originales se realizó en PubMed/MEDLINE, Embase y The Cochrane Library, usando un filtro temporal desde el 1 de enero de 2009 hasta abril de 2021. Posteriormente, el trabajo se desarrolló con los sistemas de alertas y la combinación de búsquedas inversas y manuales por los integrantes del grupo. Las estrategias de búsqueda se realizaron combinando términos en lenguaje controlado y libre, ciñéndose a los tipos de estudios más adecuados para cada pregunta y a los idiomas, francés, inglés, italiano, portugués y español9. El cribado inicial de los estudios se efectuó por título y resumen. El segundo cribado se realizó con la lectura a texto completo, llevando a cabo la evaluación del riesgo de sesgo mediante la herramienta de lectura crítica de la Agencia de Evaluación de Tecnologías Sanitarias del País Vasco11. La clasificación de la calidad de la evidencia de los estudios y el desarrollo de las recomendaciones se elaboraron siguiendo la metodología Scottish Intercollegiate Guidelines Network (SIGN) (Anexos 4 y 5 material suplementario).
Tras la lectura crítica de la evidencia, se procedió a la elaboración de las recomendaciones siguiendo el modelo de evaluación formal mediante reuniones plenarias. Además del volumen y la calidad de la evidencia, el grupo consideró la consistencia de la misma y la relevancia de su aplicación en nuestro sistema sanitario o su impacto clínico. En el caso de aquellas preguntas clínicas para las que el volumen de evidencia resultó ser escaso, de baja calidad metodológica (niveles de evidencia 1- y 2-) o inconsistente, se establecieron recomendaciones basadas en el consenso. En aquellas preguntas en las que se presentan datos metaanalizados para alguno de los desenlaces, se tuvo en cuenta la heterogeneidad clínica y estadística. Tras la elaboración de un primer borrador, el texto fue sometido a un proceso de revisión externa. Los revisores externos fueron propuestos por los integrantes del grupo de trabajo o por sus respectivas sociedades científicas.
Resumen de recomendacionesDefinición y clasificaciónConceptualmente, la ITU implica el crecimiento de gérmenes en la vía urinaria junto a sintomatología compatible, debiendo distinguirse de la bacteriuria asintomática, que no presenta síntomas y no requiere tratamiento. Desde un punto de vista práctico, se puede clasificar la ITU sintomática en aquella que afecta al parénquima renal (pielonefritis aguda [PNA]) y la que no lo hace (cistitis). Aunque en la práctica clínica es frecuente utilizar el término de ITU febril para hacer referencia a la PNA, esto no significa necesariamente que la ITU febril vaya acompañada de afectación renal2.
Por otro lado, se considera que una ITU es recurrente si se producen dos o más episodios de PNA, un episodio de PNA y uno o más de cistitis, o tres episodios o más de cistitis durante un año. Finalmente, debería considerarse una ITU como atípica si el paciente asocia sepsis, masa abdominal o vesical, elevación de la creatinina plasmática, falta de respuesta al tratamiento tras 48-72 horas y las ITU por microorganismo diferente a Escherichia coli no productor de betalactamasas de espectro extendido (BLEE)2.
Diagnóstico clínicoLas formas de presentación clínica de la ITU en el niño son muy inespecíficas (tabla 1). En el niño incontinente, la fiebre elevada sin foco aparente, con algunas características clínicas adicionales puede incrementar el riesgo de ITU12,13, mientras que en el niño continente los síntomas cistouretrales ganan protagonismo14. La combinación de varios signos y síntomas incrementa la capacidad diagnóstica, pero se siguen necesitando métodos de laboratorio confirmatorios.
Síntomas y signos presentes en lactantes, niños y niñas con ITU2
| Grupo de edad | Síntomas y signos | |||
|---|---|---|---|---|
| Más comunes | ↔ | Menos comunes | ||
| Lactantes de menos de tres meses de edad | FiebreVómitosLetargiaIrritabilidad | Rechazo de tomasFallo de medro | Dolor abdominal o suprapúbicoIctericiaHematuriaOrina maloliente y/o turbia | |
| Lactantes, niños y niñas de tres meses de edad o mayores | Fase preverbal | Fiebre | Dolor abdominal o suprapúbicoDolor lumbarVómitosRechazo de tomas | LetargiaIrritabilidadHematuriaOrina maloliente y/o turbiaFallo de medro |
| Fase verbal | PolaquiuriaDisuria | Cambios en la continencia urinariaDolor abdominal o suprapúbicoDolor lumbar | FiebreMalestarVómitosHematuriaOrina maloliente y/o turbia | |
Recomendaciones
- -
La sospecha clínica de ITU en la población pediátrica a partir de las manifestaciones clínicas requiere confirmación analítica, por poseer una baja capacidad discriminativa. Grado de recomendación: A.
- -
En la población pediátrica menor de 24 meses con fiebre sin foco, se recomienda realizar un análisis de orina para descartar ITU, especialmente si la fiebre es elevada (> 39°C) y prolongada (> 48 horas). Grado de recomendación: A.
- -
En la población pediátrica mayor de 24 meses, con clínica de dolor abdominal o lumbar febril, disuria, polaquiuria o ambas, o aparición de incontinencia, se recomienda la confirmación de ITU mediante un análisis de orina. Grado de recomendación: A.
El método de recogida de orina es fundamental para un diagnóstico fiable de ITU. La elección de la técnica debe supeditarse a la situación clínica del paciente, al nivel de adiestramiento y a los medios del entorno asistencial, no realizándose de modo generalizado técnicas invasivas en Atención Primaria (tabla 2). Para disminuir la contaminación de la orina recolectada por métodos no invasivos15, se sugiere realizar métodos de estimulación para la recogida al acecho en lactantes pequeños con resultados prometedores e indicadores de validez aceptables16,17. Con independencia del método, el procesamiento de la orina tras su recogida no debería demorarse más de cuatro horas y, si esto no fuera posible, la muestra debe ser refrigerada inmediatamente, un máximo de 24 horas2.
Métodos de recogida de la orina. Ventajas, inconvenientes e indicaciones4
| Urocultivo positivo | Ventajas | Inconvenientes | Indicación | |
|---|---|---|---|---|
| Chorro miccional medio limpio | ≥50.000 – 100.000 UFC/mL de un germena | - Aceptables indicadores de validez- No invasivo- Sencillo | - Riesgo de contaminación dependiente de higiene y medidas de limpieza | Todos los niños que controlan la micción* |
| Bolsa adhesiva | No se recomienda como método de recogida de urocultivo | - No invasivo- Sencillo | - Alta tasa de falsos positivos (>50-60%)- Necesita confirmación si el resultado es positivo | Útil como cribado inicial en situaciones no urgentes en niños que no controlan la micción* |
| Cateterismo vesical | ≥10.000 UFC/mL de un germena | Alta sensibilidad y muy específico | - Invasivo- Riesgo de trauma uretral- Cierto riesgo de contaminación(10-26%) | Método de confirmación en niños que no controlan la micción y método inicial en situaciones urgentes** |
| Punción suprapúbica | Cualquier crecimiento de gérmenes | Técnica de referencia | - Invasiva- Éxito variable (30-70%)- Idealmente requiere control ecográfico | Método de confirmación en niños que no controlan la micción y método inicial en situaciones urgentes** |
ITU: infección del tracto urinario; UFC: unidades formadoras de colonias.
Es posible el diagnóstico con menor recuento bacteriano si los síntomas y el resto de los datos apoyan el diagnóstico.
Recomendaciones
- -
En la población pediátrica que controla la micción, se recomienda recoger orina limpia de la mitad del chorro miccional. Grado de recomendación: B.
- -
En la población pediátrica que no controla la micción y que requiera un diagnóstico y/o tratamiento inmediatos, se recomienda emplear una técnica de recogida que minimice el riesgo de contaminación (chorro medio/orina al acecho, cateterismo vesical o punción suprapúbica). Grado de recomendación: C.
- -
Cuando se vaya a recoger orina al acecho, se recomienda utilizar técnicas de estimulación de la micción, especialmente en lactantes menores de seis meses. Grado de recomendación: A
- -
En la población pediátrica que no controla la micción y que no requiere un diagnóstico y/o tratamientos urgentes, se pueden emplear técnicas de recogida de orina no invasivas bien realizadas. Debe priorizarse la recogida al acecho sobre la bolsa perineal. Grado de recomendación: C.
- -
Si el análisis de orina recogida mediante una técnica con alto riesgo de contaminación (bolsa perineal o compresa estéril) resulta alterado, se recomienda la confirmación en una nueva muestra obtenida mediante técnicas que minimicen el riesgo de contaminación. Grado de recomendación: D
Las pruebas diagnósticas clásicas se basan en el examen de la orina con tira reactiva o la observación al microscopio, automatizada o manual, con o sin tinción de Gram. Los resultados de algunas determinaciones en orina aumentan o disminuyen la probabilidad de diagnosticar una ITU establecida mediante la sospecha clínica y ayudan a decidir si es necesario iniciar el tratamiento antibiótico (fig. 1)13. Recientes estudios muestran la importancia de la intensidad de la leucocituria para incrementar la posibilidad de ITU, lo que facilita el diagnóstico rápido de presunción en niños pequeños13,18. No obstante, hay que tener en cuenta que gérmenes como Enterococcus spp., Klebsiella spp. o Pseudomonas spp. pueden ser causantes de ITU con baja respuesta inflamatoria inicial19. En cualquier caso, se recomienda confirmar la ITU mediante un urocultivo, cuya interpretación variará según el método de recolección (tabla 2).
Recomendaciones
- -
En los pacientes menores de dos años o que no controlan la micción, con sospecha clínica de ITU, se recomienda la realización de un examen microscópico de orina (o en su defecto de tira reactiva) y si resulta alterado, un urocultivo, así como una tinción de Gram en menores de tres meses. Grado de recomendación: B
- -
En los pacientes menores de dos años o que no controlan la micción, con sospecha de ITU, se recomienda el inicio de tratamiento antibiótico tras la recogida de urocultivo si presentan bacteriuria o nitritos positivos o leucocituria intensa (≥ 2+en tira reactiva de orina o ≥ 20 leucocitos/campo) en una muestra de orina fiable. Grado de recomendación: B.
- -
En pacientes mayores de dos años, si existe una alta sospecha de ITU (síntomas específicos con presencia de nitritos, de bacteriuria o de leucocitos), se recomienda iniciar un tratamiento antibiótico empírico tras la recogida de urocultivo. Grado de recomendación: B.
- -
Si la orina no presenta leucocitos ni nitritos y la clínica es inespecífica, no se recomienda inicialmente el urocultivo ni el tratamiento. Grado de recomendación: B.
- -
Se recomienda no usar el resultado negativo de una citometría de flujo o microscopia automatizada para decidir no recoger y procesar un urocultivo. Grado de recomendación: B.
La localización de la ITU tiene implicaciones terapéuticas y pronósticas, y aunque la fiebre puede ser un signo guía de PNA, la afectación gammagráfica se considera el «patrón oro», ya que los signos y síntomas son poco precisos20. En la práctica clínica habitual, la elevación de los reactantes de fase aguda es el biomarcador más preciso21, aunque su utilidad práctica puede ser escasa dada la alta probabilidad preprueba de los casos seleccionados.
Recomendaciones
- -
Se debe sospechar PNA ante la elevación de la proteína C reactiva (PCR) y/o de la procalcitonina (PCT), especialmente de esta última. Grado de recomendación: C.
- -
Considerar poco probable una PNA ante la ausencia de fiebre, dolor abdominal o afectación del estado general, junto a una elevación leve o normalidad de los reactantes (PCR <20mg/L, PCT <0,5 ng/mL, velocidad de sedimentación globular (VSG) <10mm/h y/o interleucina (IL)-6 en suero <4 pg/mL). Grado de recomendación: B.
- -
Se debe sospechar PNA si existe una capacidad de concentración urinaria disminuida. Grado de recomendación: √.
- -
Considerar la realización de pruebas analíticas en sangre (hemograma, bioquímica básica con urea, creatinina, iones y reactantes de fase aguda) en aquellos pacientes con criterios de ingreso, mala evolución y ante factores de riesgo de daño renal o evolución clínica desfavorable, como ITU de repetición, alteración ecográfica prenatal de la vía urinaria, fiebre elevada o probabilidad de germen no habitual. Grado de recomendación: √.
Su objetivo es detectar anomalías que puedan asociarse a la aparición de nuevas ITU, así como evidenciar daño renal para realizar un seguimiento adecuado. Las diferentes guías muestran unos algoritmos muy dispares, desde estudios muy exhaustivos con cistografías y gammagrafías renales22, a un cribado más básico partiendo de la ecografía renal1,4,6–8. A pesar de contar con suficiente información sobre la validez de las pruebas de imagen, no siempre existe evidencia sobre su rendimiento clínico. La controversia también surge ante la duda de que la búsqueda activa de reflujo vesicoureteral (RVU) y su corrección modifiquen la evolución de los pacientes23. En cualquier caso, la relación entre malformaciones urinarias y daño renal permanente está bien establecida24–26, por lo que su diagnóstico precoz o tras ITU de repetición sigue estando en discusión. De igual modo, es necesario estimar en nuestro entorno el valor predictivo negativo de la ausencia de alteraciones en la ecografía prenatal. Por tanto, la mayor parte de las recomendaciones están basadas en consenso o en bajo nivel de evidencia, aunque debe buscarse el equilibrio entre realizar un estudio adecuado y provocar los menores riesgos y costes al paciente y al sistema sanitario27,28 (fig. 2).
Tratamiento de la fase agudaEl tratamiento de la ITU suele establecerse de forma empírica y exige un conocimiento actualizado de las resistencias bacterianas locales, sabiendo que E. coli es el principal agente etiológico (60-80% de los casos). Cualquier antimicrobiano con resistencias superiores al 10-15% debería excluirse para uso empírico2,29. La exposición previa a antibióticos, el antecedente de hospitalización o la existencia de anomalías urinarias incrementan la presencia de otros microorganismos, como Proteus mirabilis, Klebsiella spp. o Pseudomonas aeruginosa, debiendo considerar también Enterococcus faecalis en el niño pequeño o con uropatía significativa9,30.
En general y de forma agrupada en España, E. coli presenta buena sensibilidad a las cefalosporinas de segunda y tercera generación, a los aminoglucósidos, a la fosfomicina y a la nitrofurantoína. Sin embargo, presenta altas tasas de resistencia a la amoxicilina o la ampicilina (> 60%) y al cotrimoxazol (20-40%). Por otro lado, las cefalosporinas de primera generación y amoxicilina-clavulánico presentan porcentajes de resistencia crecientes, alcanzado cifras superiores al 10-15% en algunas áreas. También se ha producido un aumento de la resistencia de E. coli a las fluoroquinolonas en la población general, aunque las escasas series pediátricas que analizan estos antibióticos muestran mínimos porcentajes de resistencia. P. mirabilis tiene un perfil de sensibilidad similar al de E. coli, aunque en algunas series ha mostrado una menor sensibilidad a la fosfomicina. Klebsiella pneumoniae presenta resistencia natural a la ampicilina, y mantiene una alta sensibilidad a otros antibióticos habitualmente activos frente a ella, aunque la aparición de cepas productoras de BLEE puede explicar que algunas series muestren un descenso importante de la sensibilidad a las cefalosporinas. P. aeruginosa mantiene una buena sensibilidad a carbapenémicos, piperacilina-tazobactam, ceftazidima, tobramicina y amikacina, habiendo descendido algo para ciprofloxacino y gentamicina.
Por tanto, teniendo en cuenta que ningún antibiótico garantiza una cobertura al 100%, en casos de ITU de alto riesgo se pueden necesitar asociaciones. Para cubrir un posible enterococo, se debería incluir ampicilina y, si se quiere cubrir P. aeruginosa, es conveniente asociar antibióticos específicos. Finalmente, aunque resulte excepcional en la infancia, habrá que recurrir a carbapenémicos para abarcar posibles microorganismos multirresistentes9 (tabla 3).
Recomendaciones sobre tratamiento empírico y duración9
| Tratamiento antibiótico empírico iniciala,b | ||
|---|---|---|
| Situación | Tratamiento | Duración habitual |
| ITU febril con criterios de ingreso hospitalario (vía i.v.)c,d | Cefotaxima/CeftriaxonaGentamicina/Tobramicina*OtroseAmoxicilina-clavulánico (5:1)eCefuroxima axetilo | 7-10 díasg |
| ITU febril sin criterios de ingreso hospitalario (vía oral) | CefiximaeAmoxicilina-clavulánico (4:1)eCefuroxima axetilo | 7-10 días |
| ITU no febril(con clínica compatible con infección urinaria baja/cistitis) | Cefuroxima axetilof NitrofurantoinaFosfomicina (mayores de 12 años)eAmoxicilina-clavulánico (4:1)eCotrimoxazol | 3-4 díash |
ITU: infección del tracto urinario; i.v.: vía intravenosa.
En pacientes con sospecha de patología urológica obstructiva y en menores de tres meses, ante la posibilidad de infección por enterococo, se recomienda asociar ampicilina al tratamiento empírico.
Una vez conocido el resultado del cultivo se debe dirigir el tratamiento de continuación, tanto intravenoso como oral, de acuerdo con el antibiograma, seleccionando los antibióticos con mejor difusión en el parénquima renal y la orina, baja toxicidad, mejor tolerados y con el menor espectro posible.
Cefotaxima será de primera elección en pacientes con antecedentes de daño renal y a dosis altas en caso de sepsis y meningitis.
Se recomienda la administración de aminoglucósidos en dosis única diaria cuando se requiera su utilización y ajuste de dosis según monitorización de niveles.
Otras cefalosporinas de tercera generación, como la ceftazidima, y otros antibióticos, como amikacina, carbapenémicos y quinolonas deben reservarse para circunstancias especiales.
En España, no se acepta su uso prolongado para profilaxis por el posible riesgo pulmonar y hepático.
La modalidad de tratamiento no se ha modificado en los últimos años, priorizando la administración oral del antibiótico, incluso para las ITU febriles4,5,31, aunque un retraso mayor de 48 horas incrementa el riesgo de daño renal permanente32. El ingreso hospitalario dependerá de la situación y evolución clínica, así como de la presencia de factores de riesgo, pudiendo plantear el tratamiento ambulatorio secuencial como alternativa1,2,4,29. Se recomienda que el paciente sea evaluado clínicamente en 48 horas y si se ha iniciado un tratamiento antibiótico intravenoso, continuar con su administración oral cuando el estado clínico lo permita y con base en el resultado del antibiograma9 (Anexo 6 material suplementario).
En relación con el uso de tratamientos coadyuvantes para evitar la aparición de daño renal en niños con pielonefritis33,34, la administración de dexametasona asociada a la antibioticoterapia habitual no muestra una reducción en el riesgo de cicatriz (riesgo relativo [RR] 0,56; intervalo de confianza [IC] 95%: 0,3-1,07)9, por lo que no se recomienda su uso rutinario (fig. 3).
Recomendaciones
- -
Ante una sospecha fundada de ITU febril, se recomienda iniciar el tratamiento antibiótico de forma precoz. Grado de recomendación: C.
- -
Se recomienda la administración oral para el tratamiento antibiótico de niños y niñas con ITU febril sin patología urológica obstructiva conocida y en ausencia de síntomas de infección grave. Grado de recomendación: A.
- -
Se recomienda la administración intravenosa inicial en los niños y niñas con RVU grado III-V. Grado de recomendación: B.
- -
Se recomienda la administración intravenosa inicial en los niños y niñas menores de dos/tres meses o con sospecha de uropatía obstructiva, signos de septicemia, vómitos incoercibles o deshidratación. Grado de recomendación: √.
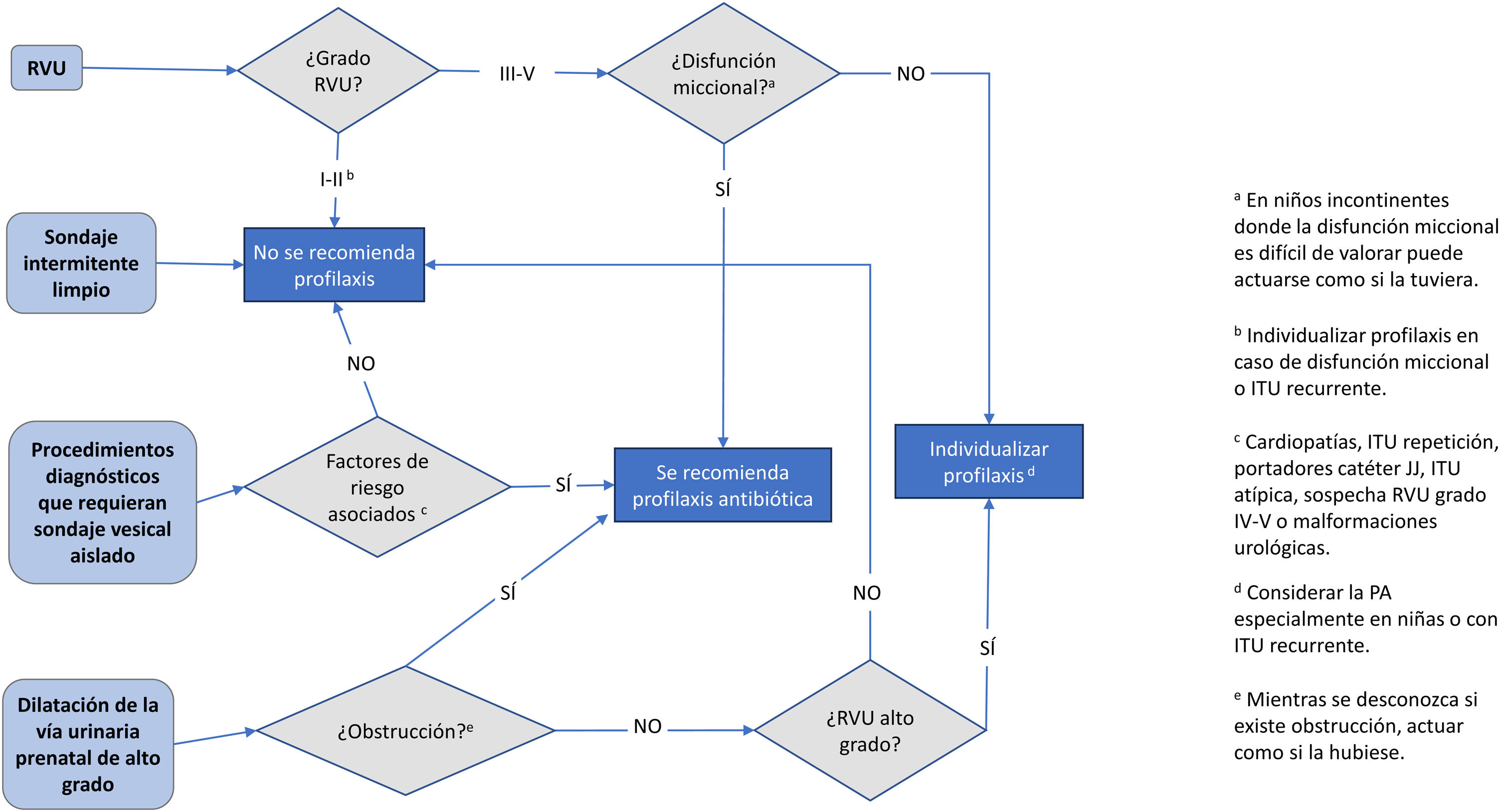
Las medidas generales orientadas a disminuir las recurrencias incluyen una adecuada ingesta de líquidos, un adecuado hábito miccional y la corrección del estreñimiento1,2,4,29. Respecto al tratamiento quimioprofiláctico prolongado, no protege de la aparición de nuevas ITU en niños sin malformaciones asociadas e incrementa el riesgo de resistencias antimicrobianas12,23. En cambio, en niños con RVU sí parece proteger de la aparición de nuevas ITU cuando se analizan los estudios con bajo riesgo de sesgo9 (figs. 4 y 5), siendo especialmente eficaz en pacientes con disfunción vesicointestinal, aunque no influye sobre la aparición de nuevas cicatrices renales35,36. También ha demostrado su utilidad para prevenir ITU en pacientes con dilatación prenatal asociada a RVU, especialmente en niñas, aunque también sin modificar el daño renal y a expensas de un aumento de gérmenes resistentes37 (fig. 6). Otros tratamientos preventivos que podrían valorarse para no aumentar las resistencias bacterianas son el uso de extractos de arándanos38 y de probióticos39,40, aunque la evidencia científica se limita a grupos de pacientes de menor riesgo y es menos consistente para estos últimos.
Recomendaciones
- -
Se recomienda tener en cuenta los patrones de resistencias locales a la hora de proponer el tratamiento profiláctico, intentando seleccionar los antibióticos de menor espectro, administrando un tercio o un cuarto de la dosis por la noche. Grado de recomendación: √.
- -
En pacientes con ITU recurrente sin alteraciones estructurales o con RVU de bajo grado, se recomienda valorar el uso de arándanos. Grado de recomendación: B.
El seguimiento de los pacientes tras una ITU se justifica por la posible presencia de alteraciones nefrourológicas o de daño renal y la alta probabilidad de recurrencias, debiendo informar a los cuidadores acerca de los síntomas sugestivos de ITU y de la necesidad de un tratamiento precoz2,4,29. No se recomienda la realización de urocultivos y/o análisis sistemáticos de orina durante el tratamiento antibiótico si la evolución clínica es favorable, ni tras un episodio de ITU en ausencia de síntomas, independientemente de la existencia de alteraciones estructurales2,4,29.
Se sugiere derivar al especialista cuando se detecte daño renal o se requiera su confirmación en aquellas situaciones con mayor riesgo de asociarlo: anomalías estructurales o funcionales del tracto urinario, ITU atípica o recurrente o presencia de otros factores de riesgo1,2,4,29 (Anexo 7 material suplementario).
Conflicto de interesesLos autores declaran no tener ningún conflicto de intereses.
A César Loris Pablo, coordinador clínico de la primera Guía de Práctica Clínica española sobre Infección urinaria en Pediatría y, a todos los autores, colaboradores y revisores de ese primer documento.
A Montserrat Antón Gamero (Nefrología Pediátrica, Hospital Universitario Reina Sofía, Córdoba), José Cristóbal Buñuel Álvarez (Pediatría, Centro de Salud de Santa Isabel, Zaragoza), Daniel Cabezalí Barbancho (Urología Pediátrica, Hospital Doce de Octubre, Madrid), Mar Espino Hernández (Nefrología Pediátrica, Hospital Doce de Octubre, Madrid), Javier González De Dios (Pediatría, Hospital General Universitario de Alicante), Roi Piñeiro Pérez (Infectología y Nefrología Pediátrica, Hospital Universitario General de Villalba, Madrid), Cinta Sangüesa Nebot (Radiología Pediátrica, Hospital Universitari i Politècnic la Fe, Valencia) y Roberto Velasco Zúñiga (Urgencias de Pediatría, Hospital Universitari Parc Tauli, Sabadell), por su participación como revisores externos de la actualización de la Guía de Práctica Clínica sobre Infección del Tracto Urinario en la Población Pediátrica.
A María Esther García Pomar (Guía Salud, Instituto Aragonés de Ciencias de la Salud, Zaragoza), por su colaboración en dicha actualización.
A la Asociación Española de Nefrología Pediátrica, por su contribución a los gastos de edición, imprenta y a las reuniones del grupo de trabajo. Al resto de sociedades científicas implicadas en el desarrollo de esta guía, representadas a través de los miembros del grupo elaborador y revisores externos: Asociación Española de Pediatría, Asociación Española de Pediatría de Atención Primaria, Sociedad Española de Cirugía Pediátrica, Asociación Española de Enfermería Pediátrica, Sociedad Española de Infectología Pediátrica, Sociedad Española de Radiología Pediátrica y Sociedad Española de Urgencias de Pediatría.
En memoria del doctor Luis Miguel Rodríguez Fernández, digno ejemplo en la vida y en la profesión.
Joaquín Escribano Subías (ORCID 0000-0002-5041-459X). Nefrología Pediátrica, Hospital Universitario Sant Joan Reus, Reus.
Gloria María Fraga Rodríguez (ORCID 0000-0002-7682-1396). Nefrología Pediátrica, Hospital Universitario de la Santa Creu i Sant Pau, Institut de Recerca Sant Pau (IR Sant Pau), Universitat Autònoma de Barcelona.
César Joaquín García Vera (ORCID 0000-0003-3017-969X). Pediatría, Centro de Salud Sagasta-Ruiseñores, Zaragoza.
Andrés Gómez Fraile (ORCID 0000-0003-0739-9897). Cirugía Pediátrica, Hospital Doce de Octubre, Madrid.
Juan David González Rodríguez (ORCID 0000-0002-8863-2007). Nefrología Pediátrica, Hospital General Universitario Santa Lucía, Cartagena.
Leire Madariaga Domínguez (ORCID 0000-0002-4032-9842). Nefrología Pediátrica, Hospital Universitario Cruces, Universidad del País Vasco, IIS Biobizkaia, Barakaldo.
Juan Ignacio Martín Sánchez (ORCID 0000-0001-8829-7985). Medicina Preventiva y Salud Pública, Instituto Aragonés de Ciencias de la Salud, Zaragoza.
José María Mengual Gil (ORCID 0000-0002-0521-6316). Pediatría, Centro de Salud Delicias Sur, Zaragoza.
Carlos Ochoa Sangrador (ORCID 0000-0002-7670-3699). Pediatría, Hospital Virgen de la Concha, Zamora.
Gustavo Padilla Aragües (ORCID 0009-0008-2278-800X). Enfermería UCI Pediátrica, Hospital Universitario Materno Infantil Miguel Servet, Zaragoza.
Ester Parada Ricart (ORCID 0000-0002-1696-036X). Nefrología Pediátrica, Hospital Universitario Joan XXIII, Tarragona.
Neus Rius Gordillo (ORCID 0000-0001-7562-078X). Infectología Pediátrica, Hospital Universitario Sant Joan Reus, Reus.
Yolanda Romero Salas (ORCID 0000-0003-2630-3467). Nefrología Pediátrica, Hospital Universitario Materno Infantil Miguel Servet, Zaragoza.
Montserrat Salas Valero (ORCID 0000-0001-6261-3724). Documentación y Sistemas de Información, Instituto Aragonés de Ciencias de la Salud, Zaragoza.
Agustín Serrano Durbá (ORCID 0000-0002-3158-8914). Urología, Hospital Universitario y Politécnico La Fe, Valencia.
Blanca Valenciano Fuentes. Nefrología Pediátrica, Complejo Hospitalario Universitario Insular Materno Infantil, Las Palmas de Gran Canaria.











