Acute gastroenteritis (AGE) is a leading cause of morbidity and mortality in pediatric patients worldwide. Microbiological testing of AGE is reserved for prolonged or complicated cases and for patients with certain risk factors. Diagnostic tests should be selected based on availability and the clinical and epidemiological context. The following tests could be requested, depending on the suspected diagnosis: stool or blood culture, rapid tests, molecular tests, ova and parasite test or serology. Complete blood counts and acute phase reactant (APR) tests are indicated in patients with signs of severe disease. Sociodemographic and climate changes have led to an increase in the incidence of pathogens previously rare in our region (emerging pathogens), which must also be considered. Microorganisms of uncertain significance may also be detected, which should either not be treated or treated only under specific circumstances. In general, empirical antibiotherapy should not be initiated for management of AGE except in specific situations: infants aged less than 3–6 months with suspected bacterial AGE, patients with underlying disease, signs of sepsis, institutionalized patients or settings with risk of dissemination. In cases of AGE caused by non-Typhi Salmonella and Shiga toxin-producing Escherichia coli (STEC), targeted antibiotherapy is restricted to patients at risk of systemic infection or with prolonged diarrhea. In Spain, complications of AGE are rare, and dehydration and post-enteritis syndrome are most common.
La gastroenteritis aguda (GEA) es una importante causa de morbi-mortalidad a nivel mundial en la edad pediátrica. El estudio microbiológico de los cuadros de GEA se reserva a procesos prolongados o complicados así como a pacientes con determinados factores de riesgo. Los métodos diagnósticos deben seleccionarse en función de la disponibilidad de los mismos y del contexto clínico y epidemiológico. En función de la sospecha diagnóstica pueden solicitarse: cultivo de heces o sangre, técnicas de detección rápida, técnicas moleculares, examen fresco en heces o serologías. El hemograma y los reactantes de fase aguda (RFA) están indicados cuando el paciente presenta signos de gravedad. Los cambios socio-demográficos y climatológicos han propiciado el aumento de la incidencia de patógenos infrecuentes en nuestro entorno (emergentes) y, que por lo tanto, también deben de tenerse en consideración. Así mismo, pueden detectarse microorganismos de significado incierto, y que o no deben tratarse o sólo en circunstancias concretas. Generalmente, ante un cuadro de GEA no debe iniciarse antibioterapia de forma empírica salvo en determinadas situaciones: lactantes menores de 3−6 meses con sospecha de GEA de origen bacteriano, existencia de una enfermedad de base, signos de sepsis y en contextos de institucionalización o con riesgo de diseminación. En los casos de GEA por Salmonella no tiphy y de Escherichia coli productora de toxina shiga (STEC) la antibioterapia dirigida se restringe a los casos de riesgo de infección sistémica o de diarrea prolongada. En nuestro medio, las complicaciones de la GEA son poco frecuentes, destacando la deshidratación y el síndrome postenteritis.
Acute gastroenteritis (AGE) is defined as a decrease in the consistency of stools (loose or liquid) and/or an increase in the frequency of evacuations (typically ≥3 in 24 h), with or without fever or vomiting, typically lasting less than 7 days and no more than 14 days.1
Globally, diarrheal diseases are the third leading cause of death in children younger than 5 years.2 In countries with a high human development index (HDI), although the mortality of diarrheal diseases is low, the morbidity is high and has a substantial social and economic impact.3 Acute gastroenteritis is also one of the main health care-associated infections.1
In Europe, the incidence of AGE is estimated at 0.5–2 episodes per child per year in children younger than 3 years. Rotavirus is the most frequently involved pathogen, causing up to 1.33–4.96 AGE cases/100 person year, followed by norovirus. This trend is inverted in countries with a high rotavirus vaccination coverage.1
Table 1 presents the cumulative incidence of the different notifiable causative organisms of AGE in Spain.
Cumulative incidence of gastroenteritis caused by microorganisms subject to mandatory reporting in Spain in 2022/National Epidemiological Surveillance Network.
| Microorganism | Incidence per 100 000 inhabitants | Age peak |
|---|---|---|
| Campylobacter spp | 59.16 cases | <5 years |
| Salmonella (enteritidis, typhimurium, virchow) | 24.97 cases | <5 years |
| Giardia (lamblia/duodenalis) | 7.42 cases | <5 years |
| Yersinia (enterocolitica and pseudotuberculosis) | 2.32 cases | <5 years |
| Cryptosporidium (hominis and parvuum) | 1.84 cases | <5 years |
| Verotoxigenic E coli | 1.36 cases | <5 years |
| Shigella spp | 1.14 cases | girls: <10 years boys: 20−44 years |
| Typhoid fever (Salmonella typhi and paratyphi) | 0.05 cases | 1−14 years |
| Outbreaks involving emerging pathogens | ||
|---|---|---|
| Cryptosporidium 2023a (hominis and parvuum) | 8.3 cases | 1−4 years |
This document focuses on the diagnosis and etiological treatment of AGE in the pediatric population, as well as its possible complications. With the aim of producing a practical and useful document, we structured it as a series of questions answered by the authors.
MethodsWorking groupA working group (WG) was constituted in 2024 to draft this consensus document, comprising representatives from the main pediatric societies involved in the care and management of children with AGE in Spain: Sociedad Española de Infectología Pediátrica (SEIP), Asociación Española de Pediatría de Atención Primaria (AEPap), Sociedad Española de Pediatría Extrahospitalaria y Atención Primaria (SEPEAP), Sociedad Española de Gastroenterología, Hepatología y Nutrición Pediátrica (SEGHNP) and Sociedad Española de Urgencias Pediátricas (SEUP). Two authors and one or two reviewers were requested from each society. The WG was finally composed of the members listed in Appendix B.
Development of the consensus documentAfter the WG was formed, the group proceeded to define the sections of the document, and two to three authors from different societies were assigned to draft each section based on their expertise and field of work. Similarly, two reviewers were assigned to each section, who, to the extent possible, were selected among the members of societies other than those of the authors.
The author groups conducted an initial literature search, based on which they proposed 15 questions in pursuit of the objective of the document. These questions, as well as the structure of the document (tables, figures, number of words, etc), were agreed upon by all authors. Subsequently, based on a second literature search focused on the questions formulated in the previous step, each group produced a draft of their section to be presented to the other authors. Initial recommendations were also drafted. After an initial analysis and discussion of the text, a document was developed by consensus and sent, divided by sections, to the corresponding reviewers. A final draft was produced by integrating the corrections and proposals of reviewers and submitted in its entirety (text, tables, figures, and appendices) for review by all members of the WG. Last of all, the WG voted on the proposed recommendations.
Literature searchA literature search was conducted in PubMed® with additional searches for guidelines published by Spanish, European and United States pediatric societies, prioritizing articles published in the last 10 years (between 2014 and 2024) and focused, whenever possible, on the pediatric population (0–18 years). Articles published before 2014 were included if there were no subsequent publications on the subject at hand. The references can be found at the end of the document, and sources used in the tables in Appendix B 3.
The selected articles were reviewed by each corresponding author and included in the consensus document if the information could be used to answer any of the formulated questions. The group did not conduct a systematic assessment of the quality of the evidence.
Final recommendationsAfter the final review of the entire document by all members of the WG, the recommendations derived from the consensus document were subject to an anonymous vote in which each WG member had to express the degree of agreement with each recommendation (agreement, disagreement or abstention). If there was disagreement, recommendations were modified, always with the goal of achieving consensus in at least 80% of the members. Appendix B 2 presents the results of the vote, specifying the rationales expressed in cases of disagreement and the modifications made as a result.
DiagnosisIn a child with acute gastroenteritis, when is it appropriate to perform microbiological stool testing?Identifying the causative agent provides epidemiological and prognostic information, can guide decision-making in regard to the indication of antibiotherapy and, if appropriate, can help select the most suitable drug through antimicrobial susceptibility testing.4
Microbiological investigations are not usually necessary, as most cases of AGE are mild, self-limiting and viral. Table 2 presents the indications for microbiological testing.4,5
Diagnosis: indications for microbiological investigation.
| Stool testing | Blood culture |
|---|---|
| • Duration of symptoms >7 days • Severe disease requiring hospitalization • Risk of complications: - Age less than 3 months - Immunocompromised status - Oncological disease - Inflammatory bowel disease - Other chronic diseases • Nosocomial diarrhea • Suspected invasive enteric diarrhea (high fever, bloody diarrhea) • Suspected hemolytic uremic syndrome • Outbreak in school, hospital or family • Recent travel to an endemic area | • Signs of sepsis • Suspected enteric fever • Immunocompromised status • High risk of hemolytic anemia • Age less than 3 months AND symptoms of inflammatory diarrhea or dysentery syndrome |
Testing for bacteria is indicated, above all, in severe cases or cases presenting with invasive diarrhea. Viral detection is useful in epidemic outbreaks and in children younger than 3 years. If diarrhea persists, testing for parasites should also be performed.6 In immunocompromised individuals, multiplex panels for simultaneous detection of bacteria, viruses and parasites can be useful.7
In children aged more than 2 years with severe or prolonged diarrhea and risk factors for Clostridioides difficile, stool should be tested for the bacterium and its toxins.5 The risk factors for C difficile infection are8: prolonged hospitalization, previous antibiotherapy, treatment with proton pump inhibitors, immunosuppression, nasogastric tube feeding, ostomy, gastrointestinal surgery and inflammatory bowel disease.
What techniques are available for etiological diagnosis and what are their characteristics?Diagnostic tests are selected based on their availability, the clinical and epidemiological context and the care setting. Table 3 presents the available tests and their characteristics. The samples of choice are stool or specimens collected using rectal swab.9–11
Diagnosis: diagnostic tests.
| Test | Characteristics | Advantages | Disadvantages |
|---|---|---|---|
| Stool culture | Traditional diagnostic method for bacterial culture. | Allows performance of antimicrobial susceptibility testing. | Turnaround time longer than 48−72 hours. |
| Rapid detection tests: | Microbial antigens are detected and quantified using immunological techniques. | They enable very rapid diagnosis in the microbiology laboratory or, if available, at the point of care, which can guide treatment and allow identification and control of outbreaks. | Sensibility lower than PCR. Does not allow performance of antimicrobial susceptibility testing. |
| 1.- EIA, ELISA type | EIAs have a high sensitivity and specificity, although lower compared to PCR. | Labor-intensive technique that requires multiple reagents, washing steps and incubation times. However, there are membrane-based EIAs that are easier to use, as they do not require specialized equipment or personnel. | |
| 2.- IF | Good sensitivity and specificity, although lower compared to PCR. | The traditional IF technique is labor-intensive and costly, in addition to requiring the use of a fluorescence microscope. Currently, there are simpler techniques with automated readers. They are only useful for certain pathogens, such as rotavirus, adenovirus, Giardia, Cryptosporidium, Entamoeba and C difficile toxins A and B. | |
| 3.- IC | IC is the most widely used rapid diagnostic technique. | Qualitative technique, very quick and easy. No special laboratory equipment required. Very useful in cases of suspected viral AGE (caused by rotavirus, adenovirus, astrovirus, norovirus, and enterovirus) or AGE caused by certain parasites (Giardia, Entamoeba and Cryptosporidium) or bacteria (Campylobacter, Salmonella, Shigella and C difficile [toxin A and toxin B]). | Lower sensitivity compared to ELISA or PCR. |
| Fresh stool examination | When parasites are the suspected cause of diarrhea, microscopic examination allows direct observation of eggs, cysts and larvae. | Rapid technique. | It is observer/dependent. It has a low sensitivity. To increase it, three stool samples must be collected on alternate days. |
| Molecular techniques (PCR) | Use of syndromic panels that allow simultaneous detection of the nucleic acid of the main viruses, bacteria and parasites that cause diarrhea. | High sensitivity, superior to other diagnostic tests: they identify a greater number of pathogens and co-infections. Rapid technique (1−2 hours). Allow for the identification and control of outbreaks due to their speed. Reduce the inappropriate use of antibiotics In hospitalized patients, they shorten the length of stay and reduce the prescription of antibiotics on discharge. | More expensive technique than the other techniques and not available in all laboratories Since they may detect multiple pathogens, the clinical significance of some of them may be uncertain. Nucleic acid detection does not distinguish between colonization and asymptomatic carriage or whether the identified organisms are viable (possible persistence of nucleic acid after disease resolution). Does not allow for antimicrobial susceptibility testing. |
| Serology | Useful in very select patients with suspected parasitic infection by Strongyloides stercolaris, as microscopic examination offers a very low sensitivity. |
EIA, enzyme immunoassay; IA, immunoassay; IC, immunochromatography; IF, immunofluorescence; PCR, polymerase chain reaction.
In children with AGE, a complete blood count and determination of acute phase reactants (APRs) are indicated when the child presents with general malaise, moderate/severe dehydration, hemodynamic instability or signs of sepsis.5,6 Routine performance of complete blood counts is not recommended for etiological investigation, although in some cases it may help to differentiate between viral and bacterial infections: leukocytosis with neutrophilia is suggestive of a bacterial etiology, and lymphocytosis or monocytosis of a viral etiology. The complete blood count should be interpreted taking into account the clinical context, as its results may vary depending on the stage of the disease, patient age and nutritional status.
Levels of acute phase reactants, such as C-reactive protein (CRP) and procalcitonin (PCT), tend to be more elevated in the context of bacterial infection.1 Procalcitonin is more sensitive and specific for differentiation of inflammatory and non-inflammatory diarrhea.12 However, intermediate levels (20−70 mg/L for CRP and 0.25−0.50 ng/mL for PCT) may occur in both viral and bacterial infections. Furthermore, infection by adenovirus can cause CRP elevation.13 Among the available rapid diagnostic techniques (Table 3), some are used for detection of specific causative agents and others for markers that can help differentiate between a potential bacterial or viral etiology, for instance, myxovirus resistance protein A (MxA), whose levels increase specifically in active viral infections.14,15 Rapid tests are available to measure CRP and MxA in a single capillary blood sample by means of immunofluorescence. They may be useful when CRP or PCT levels are in the intermediate range or in viral infections with CRP elevation.16 While promising, they are still not widely used in clinical practice and further studies are needed before their widespread application can be recommended.
Fecal biomarkers such as calprotectin, lactoferrin, myeloperoxidase, leukocytes and occult blood are associated with bacterial pathogens.17,18 However, they are of limited utility in clinical practice and not usually recommended for etiological diagnosis.1,7,19
Emerging pathogens and organisms of unclear pathogenicityWhat is an emergent pathogen? What is an organism of unclear pathogenicity?Emerging pathogens are not endemic in Spain, but their incidence is increasing due to sociodemographic and/or environmental changes. Microorganisms of unclear pathogenicity are those that are usually commensal, but under certain conditions (which depend on the organism or host) can cause symptoms directly or indirectly (dysbiosis).
When are microorganisms of unclear pathogenicity clinically relevant?A review published by Weller et al. in 202320 identified numerous nonpathogenic protozoans (Endolimax nana; Entamoeba spp [Entamoeba coli, E bangladeshi, E dispar, E gingivalis, E hartmanni, E polecki, E moshkovskii]; Iodamoeba buetschlii; Chilomastix mesnili; Pentatrichomonas hominis). When detected in children with AGE, they should not be interpreted as the causative agent and the etiological investigation should continue. The use of molecular techniques is recommended to differentiate them from Entamoeba histolytica, which is pathogenic.
Other microorganisms of unclear pathogenicity may be present in carriers and cause acute or chronic diarrhea at some point, so their role must be investigated on a case-by-case basis for the purpose of treatment. The most frequent ones are Enterocytozoon bieneusi (microsporidian parasite), Blastocystis spp, Dientamoeba fragilis, Cryptosporidium spp or cytomegalovirus. Clostridioides difficile is considered commensal in the first 2 years of life.21Table 4 details the conditions under which treatment would be indicated as well as the recommended drugs.
Treatment according to the etiological agent: microorganisms of unclear pathogenicity and emerging pathogens.
| Adjust according to antibiogram, with preferential selection of the narrowest possible spectrum and oral formulations, provided there are no contraindications | ||||
|---|---|---|---|---|
| Pathogen | Indication for treatment | Treatment options | Dose | Duration |
| Microorganisms of unclear pathogenicity | ||||
| Blastocystis spp | - Only microorganism detected in stool and persistent diarrhea | Metronidazole | 15 to 40 mg/kg/day/PO/every 8 h (max250 mg/dose) | 5−7 days |
| Paromomycin PO | 25 to 35 mg/kg/day/PO/every 6−12 h | 7 days | ||
| TMP/SMX PO | <12 years: 8−10/40−60 mg/kg/day/every 12 h >12 years: 160/800 mg/every 12 h | 7 days | ||
| Nitazoxanide PO (foreign drug use) | 1–3 years: 100 mg/every 12 h 4 to 11 years: 200 mg/every 12 h ≥ 12 years: 500 mg/every 12 h | 3 days | ||
| Cytomegalovirus | - Immunocompromised status - Inflammatory bowel disease | Ganciclovir IV | 5−7.5 mg/kg/every 12 h | 2−3 weeks |
| Valganciclovir PO (if patient’s condition allows it) | 900 mg/every 12 h <16 years: dose calculation based on body surface area and creatinine clearance (see summary of product characteristics) | |||
| Clostridioides difficile | - Recent antibiotic therapy and prolonged hospitalization, only in the case of prolonged/severe disease - cystic fibrosis - Immunodeficiency - Inflammatory bowel disease | Discontinue previous antibiotic | 10 days | |
| Metronidazolea PO | 7.5 mg/kg/dose/every 6−8 h | |||
| Vancomycin POa | 10 mg/kg/dose/every 6 h (max 125mg/dosis) | |||
| Severe or fulminant infection Metronidazole IV + vancomycin PO | 10 mg/kg/dose/every 8 h (max500 mg/dose) 10 mg/kg/dose/every 6 h (max500 mg/dose) | 10 days Consider therapeutic drug monitoring | ||
| - High risk of recurrence or complications (Assess as first choice) | Fidaxomicin VO | 40−200 mg (based on weight)/every 12 h (see AEMPS summary of product characteristics) | 10 days | |
| Cryptosporidium spp. | - Only microorganism detected in stool and persistent diarrhea - Immunocompromised status | Paromomycin PO | 25 to 35 mg/kg/day/every 6−12 h | 7 days |
| Nitazoxanide PO (foreign drug) | 1–3 years: 100 mg/every 12 h 4 to 11 years: 200 mg/every 12 h ≥12 years: 500 mg/every 12 h | 3 days | ||
| Dientamoeba fragilis | - Only microorganism detected in stool and persistent diarrhea | Paromomycin PO | 25 to 35 mg/kg/day/every 6−12 h | 7 days |
| Metronidazole PO | 40−50 mg/kg/day/every 6−8 h | 10 days | ||
| Microsporidium:Encephalitozoon intestinalis Enterocytozoon bieneusi | - Patients with HIV -Immunocompromised status | Albendazole PO | 400 mg/every 12 h | 3 weeks |
| Fumagillin PO | 20 mg/every 8 h | 14 days | ||
| Emerging pathogens | ||||
| Balantidium coli | - Whenever it is detected | Tetracycline (first-line for age >8 years, contraindicated for <8 years) | 40 mg/kg/day/every 6 h (max2 g/d) | 5 days |
| Metronidazole PO | 35−50 mg/kg/day/every 8 h Adult dose: 500−750 mg/every 8 h | 5 days | ||
| Iodoquinol PO (after meals) | 30−40 mg/kg/day/every 8 h (max650 mg/dose) | 20 days. If needed, another cycle can be administered after 2−3 weeks. | ||
| Cyclospora cayetanensis | - Immunocompromised status - Prolonged diarrhea - High risk of transmission (nursery, residential facilities) | TMP/SMX PO | 2 months/18 years: 8−10 mg/kg TMP + 40−50 mg/kg SMX/every 12 h Adult doses: 160 mg TMP/800 mg SMX/every 12 h | 7−10 days (patients with HIV may require a longer course) |
| Cystoisospora belli | - Immunocompromised status - Prolonged diarrhea | TMP/SMX l PO (first-line) | 10 mg/kg/day TMP +50 mg/kg/day SMX/every 12 h | 10 days |
| Pyrimethamine PO + folic acid | 50−75 mg/day/every 12 h 10−25 mg/day | 14 days | ||
| Entamoeba hystolitica | - Whenever it is detected | In symptomatic patients, use a tissue amebicide (metronidazole PO) followed by an intraluminal amebicide (paromomycin, iodoquinol). In asymptomatic patients, the described intraluminal amebicide suffices | Metronidazole: 40−50 mg/kg/day/PO/every 6−8 h (max1.5 g/day) | 10 days |
| Paromomycin: 25−35 mg/kg/day/PO/every 8 h | 7 days | |||
| Plesiomonas | - Severe forms | TMP/SMX PO | 40−60/8−10 mg/kg/day/PO/every 12 h (max 1600/320 mg/day) | 3−5 days |
| Salmonella typhi | - Whenever it is detected | Third-generation cephalosporins | 100−200 mg/kg/day/IV/every 6−8 h (max12 g/day) | 7 days |
| Cefotaxime Other cephalosporins, consult Pediamécum. | ||||
| TMP/SMX | 40−60/8−10 mg/kg/day/PO/every 12 h (max 1600/320 mg/day) | 3−5 days | ||
| Ciprofloxacin | 30 mg/kg/day/PO/every 12 h (max recommended for treatment of AGE, 1 g/day). Off-label use in pediatric population | 3−5 days | ||
| Schistosoma (S mansoni, S japonicum, S intercalatum, S mekongi, S haematobium-S bovis hybrids) | - Whenever it is detected. | Praziquantel PO | - S mansoni, S intercalatum, S haematobium: 20 mg/kg/every 12 h | 1 day |
| - S japonicum, S mekongi: 20 mg/kg/every 8 h | ||||
| Strongyloides stercoralis | - Whenever it is detected | Ivermectin PO (first-line). Its use for weight <15 kg is controversial. Contraindicated for age <2 years | 200 µg/kg: - 15−24 kg: 1 tablet every 24 h - 25−35 kg: 2 tablet/ every 24 h - 35−50 kg: 3 tablet/ every 24 h - 51−65 kg: 4 tablet/ | 1−2 days (2 days in immunocompromised) |
| Albendazole PO (>2 years) | 400 mg/every 12 h | 7 days Repeat cycle monthly for 3 months | ||
| Trichuris trichiura | Whenever it is detected | Mebendazole PO (first-line) | 100 mg/every 12 h o 500 mg single dose | 3 days |
| Albendazole PO | (a) 1−2 years: - mild/moderate: 200 mg single dose - severe: 1 st dose 200 mg, following doses 100 mg every 12 h | 3 days | ||
| (b) >2 years: - mild/moderate: 400 mg single dose - severe: 400 mg/day | 3 days | |||
| Ivermectin PO | 150−200 µg/kg every 24 h | 3 days | ||
| Vibrio cholerae | - Always, even on the sole basis of epidemiological suspicion | Azithromycin (first-line) | 10 mg/kg/day/PO/every 24 h (max500 mg/day) | 3−5 days |
| TMP/SMX | 40−60/8−10 mg/kg/day/PO/every 12 h (max 1600/320 mg/day) | 3−5 days | ||
| Doxycycline (>8 years) | 2−4 mg/kg/day/PO/every 12−24 h (max200 mg/day) | 5−7 days | ||
AEMPS, Spanish Agency of Medicines and Medical Devices (Agencia Española de Medicamentos y Productos Sanitarios); EHEC, enterohemorrhagic E coli; EPEC, enteropathogenic E coli; ETEC, enterotoxigenic E coli; h, hours; HUS, hemolytic uremic syndrome; IM, intramuscular route; IV, intravenous route; PO, oral route; TMP/SMX, trimethoprim/sulfamethoxazole.
Useful link: Pediamécum: https://www.aeped.es/comite-medicamentos/pediamecum.
There is a wide variety of reasons why individuals move from one geographical location to another (travel, migration, seeking asylum/refuge, international adoption). Thus, in the case of AGE in immigrant children, it is important to consider the particularities of both the host (malnutrition, incomplete vaccination, exposure to adverse environmental conditions, armed conflict or institutionalization and the associated risk factors) and the causative agent (potential for mixed infection, probability of antimicrobial resistance, endemic pathogens and variation in prevalence according to the region the child comes from). We ought to mention the following organisms:
- •
Bacteria: they are the most frequent cause of traveler’s diarrhea (80%–90%).22 The most important ones are enterotoxigenic Escherichia coli (Latin America, Africa, Asia) and enteroinvasive E coli (Latin America, Southeast Asia), followed by Campylobacter spp (Asia), Salmonella spp (Africa), Shigella spp (Latin America, Africa), Vibrio cholerae (poor sanitation, war zones).22–24
- •
Viruses: chiefly rotavirus, in addition to adenovirus, norovirus, astrovirus, enterovirus. 22,24
- •
Parasites: less frequently involved, they should be considered in the case of prolonged travel or travel to endemic regions. We ought to mention Giardia lamblia (the most frequently involved parasite in traveler’s diarrhea), Cryptosporidium spp, Cyclospora spp, Strongyloides spp (Southeast Asia), Schistosoma spp (Sub-Saharan Africa, Nile basin, Middle East), Entamoeba histolytica (Sub-Saharan Africa).22–24
Infections by other microorganisms that may include diarrhea among their manifestations should be considered due to their clinical significance, even if their presentation is different (hepatitis A virus; human immunodeficiency virus; dengue virus, Plasmodium spp).
Etiological treatmentUnder which conditions is empiric antimicrobial treatment indicated for acute gastroenteritis?In healthy children in Spain, AGE is a self-limiting disease in most cases, independently of its etiology.4 Complications are infrequent, except in the first two years of life, due to the immaturity of the child’s immune system, metabolism and bowel function, combined with the high nutritional requirements.6,25
Most cases of AGE have a viral etiology and manifest with watery (non-invasive) diarrhea, and therefore do not require antimicrobial treatment.4,6,7,26 Some guidelines contemplate an exception in patients presenting with watery diarrhea and high fever following international travel to cholera-endemic regions.7,26
When it comes to AGE of a suspected bacterial etiology (invasive features), certain considerations must be kept in mind:
- A)
In general, routine use of antibiotherapy is not indicated.4,7,25–27
- B)
A review of the current literature shows a high level of consensus regarding the conditions under which empiric antibacterial treatment is indicated4.26.27: host-related factors (age, comorbidities), clinical presentation, epidemiological factors and suspicion of specific pathogens (see Tables 4 and 6). 4,7,25–27
- none-
Age: there is consensus regarding the need to treat AGE of suspected bacterial etiology in infants aged less than 3 months, although some authors extend the recommendations to 6 months of age.4,7,25–27
- none-
Underlying disease: immunocompromised status, asplenia, severe chronic illness, sickle cell disease or malnutrition are indications for initiation of empiric antibiotherapy.4,7,25
- none-
Clinical presentation: in the presence of clinical features suggestive of sepsis, empiric therapy would be indicated based on the suspected causative agent.7,27,28
- none-
Epidemiological factors: patients in residential facilities, due to the risk of transmission.26,27
- none-
If empiric treatment is initiated according to the aforementioned criteria, the first-line agents are oral azithromycin or parenteral third-generation cephalosporins.25
- none-
- C)
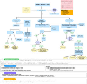
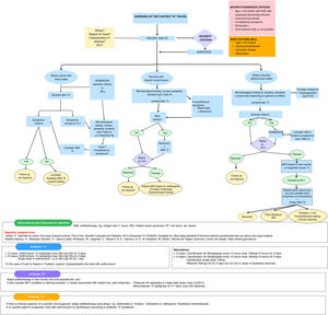
Traveler’s diarrhea: up to 80%–90% of cases have a bacterial etiology.22,27Fig. 1 proposes an algorithm for its management.
Figure 1.Algorithm for the management of AGE in the context of travel (international travel, adoption, migration, etc). ABX, antibiotherapy; BT, blood test; ETEC, enterotoxigenic Escherichia coli; IBS, irritable bowel syndrome; PE, physical examination; RF, risk factor; Tx: treatment; wk, weeks; h, hours. Algorithm adapted from: Badillo Navarro et al.22 and Imbert.38
In general, and given the emerging problem of antimicrobial resistance, the routine use of anti-infective drugs is not justified.
When is antibiotherapy contraindicated in acute gastroenteritis of bacterial etiology?Nontyphoidal SalmonellaIn these cases, antibiotherapy in healthy children does not shorten the duration of fever of diarrhea compared to placebo or no treatment.
In children aged less than 5 years, the median duration of excretion is 7 weeks, with 2.6% of patients continuing to shed the bacterium for a year or longer. In chronic carriers, Salmonella is typically found in the biliary tract and is frequently associated with cholelithiasis. Historically, there has been a widespread belief that antimicrobial treatment of AGE caused by nontyphoidal Salmonella is associated with protracted shedding, although this has been recently questioned.28 There is also evidence suggesting that antibiotherapy in the context of chronic intestinal carriage may promote extraintestinal spread with bacteremia, produce symptomatic relapse or encourage the development or selection of resistant strains.29
Therefore, in uncomplicated cases of gastroenteritis caused by nontyphoidal Salmonella (except in patients with prolonged diarrhea), antibiotic treatment is not recommended, and its indications are limited to cases of prolonged diarrhea and individuals at risk of systemic infection: extreme age (<3−6 months), current steroid therapy, lymphoproliferative disease, inflammatory bowel disease, immunocompromised status/immunosuppression, hemoglobinopathy (sickle cell anemia), hemodyalisis.29
Shiga toxin-producing Escherichia coliOnly a small proportion (5%–10%) of children with infection by Shiga toxin-producing Escherichia coli (STEC), generally aged less than 5 years, develop hemolytic uremic syndrome (HUS). This is characterized by the triad of hemolytic anemia, thrombocytopenia and acute kidney injury and is most frequently associated with E coli O157:H7.
The association between the use of antibiotics and the development of HUS remains controversial. Evidence from numerous studies suggests that some antibiotics may increase the risk of HUS, while others may not have any effect on the risk or may even reduce it. Beta-lactam antibiotics and trimethoprim-sulfamethoxazole may be harmful,30 but other agents, such as fosfomycin, appear safe and may prevent HUS in adult patients, especially if they are administered in the first days after onset of diarrhea.31 Fluoroquinolones have also been found to achieve positive outcomes in adults, in spite of some unfavorable in vitro studies. Colistin, gentamicin and rifamycins have shown promising results in vitro.31 Other drugs, such as azithromycin and rifaximin, do not appear to increase the production of Shiga toxin.29 During the STEC O104:H4 outbreak in Germany in 2011, a study found that treatment with azithromycin was associated with a lower frequency of long-term STEC O104:H4 carriage.32 However, further studies are required to determine the safety of these antibiotic agents in patients with colitis caused by STEC. While awaiting such evidence, most societies currently recommend supportive care without antibiotherapy.1
In consequence, in most cases of AGE of suspected bacterial etiology, antibiotherapy should not be initiated until the causative agent has been identified by means of PCR or stool culture. The exception are children who are severely ill, hemodynamically unstable or who have the aforementioned risk factors, in whom initiation of empiric antibiotherapy would be justified.
What are the criteria for hospital admission?See Table 5.
Treatment: criteria for hospital admission.
| By etiology or patient characteristics | Due to dehydration, risk of dehydration or metabolic disorder |
|---|---|
| - Severely immunocompromised status - Severe or systemic infection requiring intravenous antibiotherapy - Infants under 3−6 months with gastroenteritis due to nontyphoidal Salmonella - Failure of oral treatment | - Oral intolerance, impossibility or failure of oral rehydration (due to refusal, social situation, or vomiting); uncontrollable or bilious vomiting - Neurologic symptoms (altered consciousness, lethargy, seizures) - Any contraindications to oral rehydration, chiefly: Severe dehydration (equal to or greater than 9%) Hemodynamic instability. Shock. Sepsis Decreased level of consciousness Paralytic ileus or suspected acute abdomen Uncertain diagnosis, with potential need for urgent surgery |
See Table 6.
Treatment according to the etiological agent: prevalent pathogens.
| Adjust according to antibiogram, with preferential selection of the narrowest possible spectrum and oral formulations, provided there are no contraindications | |||||||
|---|---|---|---|---|---|---|---|
| Pathogen | Indication for treatment | Treatment options | Dose | Duration | |||
| Aeromonas spp | - Persistent diarrhea (rare) - Chronic forms (rare) - Severely immunocompromised status | Cefixime | 8 mg/kg/day/PO/every 12 h (max400 mg/day). Off-label use. | 3−5 days | |||
| TMP/SMX | 40−60/8−10 mg/kg/day/PO/every 12 h (max 1600/320 mg/day). Off-label use. | 3−5 days | |||||
| Campylobacter spp | - High risk of transmission (nursery, residential facilities) - Immunocompromised status - Persistent diarrhea (>7 days) | Azithromycin (first-line) | 10 mg/kg/day/PO/every 24 h (max500 mg/day) | 3−5 days | |||
| Ciprofloxacin | 30 mg/kg/day/PO/every 12 h (max recommended for treatment of AGE, 1 g/day) Off-label use in pediatric population. | 3−5 days | |||||
| - Severe or systemic infection (bacteremia): | Meropenem | 3 months–11 years (< 50 kg): 10–20 mg/kg every 8 h> 11 years and 50 kg: 500 o 1000–mg every 8–h | 14 days | ||||
| Imipenem/cilastin | Consult Pediamécum (Adjuvants to the above) | 14 days | |||||
| Cefotaxime (with confirmed sensitivity) | 100−200 mg/kg/day/IV/every 6−8 h (max12 g/day) | 7 days | |||||
| Ceftriaxone (with confirmed sensitivity) | 50−75 mg/kg/day, IM/IV/every 24 h (max4 g/day) | 3−5 days | |||||
| Aminoglycosides (Adjuvants to the above) | Gentamicin | 5−7.5 mg/kg/day/IV, every 24 h. Monitor drug levels. Rarely used for AGE. | 3−5 days | ||||
| Other | Consult Pediamécum. | ||||||
| Escherichia coli | - EPEC and ETEC: if prolonged/severe course; traveler’s diarrhea that is not self-limited - EHEC (0157:H7): contraindicated, increases risk of HUS | Azithromycin (first-line) | 10 mg/kg/day/PO/every 24 h (max500 mg/day) | 3−5 days | |||
| TMP/SMX | 40−60/8−10 mg/kg/day/PO/every 12 h (max 1600/320 mg/day) | 3−5 days | |||||
| Ciprofloxacin | 30 mg/kg/day/PO/every 12 h (max recommended for treatment of AGE, 1 g/day). Off-label use in pediatric population. | 3−5 days | |||||
| Giardia lamblia | - Prolonged/severe disease | Metronidazole | 15 mg/kg/day/PO/every 8 h (max1.5 g/day). | 5−7 days | |||
| Nitazoxanide (Foreign drug) | PO, 1−3 years: 100 mg/every 12 h; 4−11 years: 200 mg every 12 h; >12 years: 500 mg/every 12 h (max1 g/day). | 3 days | |||||
| Albendazole | PO, usual dose of 200 mg/every 12 h (max400 mg/day). Off-label use. | 3−5 days | |||||
| Nontyphoidal Salmonella | Severe or systemic infection, and groups at risk of it: - Infants younger than 3−6 months (risk of bacteremia) - Immunocompromised status - Use of steroids - Lymphoproliferative disorders - Inflammatory bowel disease - Hemoglobinopathies (sickle cell anemia) - Hemodialysis - Persistent diarrhea (>7 days) Note: Some authors recommend not treating in any case. If treating: although there are concerns that it can prolong carriage, current scientific evidence does not support this claim. | Third-generation cephalosporins (first-line) | Cefotaxime | 100−200 mg/kg/day/IV/every 6−8 h (max12 g/day). | 7 days | ||
| In infections of the CNS, 200−300 mg/kg/day/every 6−8 h (max12 g/day). | See complications | ||||||
| Other cephalosporins | Consult Pediamécum | ||||||
| Amoxicillin (alternative if sensitivity is confirmed) | 40−45 mg/kg/day/PO/every 8 h (max500 mg/dose) | 7 days | |||||
| Ampicillin (alternative if sensitivity is confirmed) | 100 mg/kg/day//IV/every 6 h. | 7 days | |||||
| Amoxicillin/clavulanic acid (alternative) Note: Recommended by some authors and experts due to the increasing resistance to ampicillin and amoxicillin | PO: 50 mg/kg/day, every 8 h (max recommended for treatment of AGE, 3 g/day of amoxicillin, not exceeding 375 mg/day of clavulanic acid). Check the different ratios of clavulanic acid in Pediamécum. IV: 100 mg/kg/day/every 6−8 h (max recommended for treatment of AGE, 3 g/day of amoxicillin, not exceeding 375 mg/day of clavulanic acid). Check the different ratios of clavulanic acid in Pediamécum | 7 days | |||||
| Azithromycin (alternative) | 10 mg/kg/day/PO/every 24 h (max500 mg/day) | 3−5 days | |||||
| TMP/SMX (alternative if sensitivity is confirmed) | 40−60/8−10 mg/kg/day/PO/every 12 h (max 1600/320 mg/day). | 3−5 days | |||||
| 8−12 mg/kg/day trimethoprim/IV/every 12 h (max160 g trimethoprim/dose) | See complications | ||||||
| Ciprofloxacin (alternative) | 30 mg/kg/day, PO, every 12 h (max recommended for treatment of AGE, 1 g/day). Off-label use in pediatric population. | 3−5 days | |||||
| 10 mg/kg/IV/every 8−12 h (max400 mg/dose) | See complications | ||||||
| COMPLICATIONS | Bacteremia | <3 months | Third-generation cephalosporins (first-line) Cefotaxime Ceftriaxone Alternatives: quinolones or TMP-SMX, always considering the clinical condition and the antibiogram results. | IV treatment Analyze CSF in every case | 10 days | ||
| 3−12 months | IV treatment CSF if clinically indicated. | 7 days | |||||
| >12 months | CSF if clinically indicated. IV treatment. Possibility of switching to PO depending on course of disease (amoxicillin, amoxicillin-clavulanic acid, TMP/SMX or azithromycin) | 7 days | |||||
| Meningitis | IV treatment (until completion) Consider adding ciprofloxacin in severely ill children awaiting susceptibility results or if CSF culture growth persists after 48−72 hours. | 4−6 weeks | |||||
| Osteomyelitis | Maintain IV treatment for at least 3 weeks | 4−6 weeks | |||||
| Shigella spp | - Always, even on the sole basis of epidemiological suspicion | Third-generation cephalosporins (first-line) | Cefotaxime | 100−200 mg/kg/day/IV/every 6−8 h (max12 g/day). | 7 days | ||
| Other cephalosporins | Consult Pediamécum. | ||||||
| Azithromycin | 10 mg/kg/day/PO/every 24 h (max500 mg/day) | 3−5 days | |||||
| Ciprofloxacin | 30 mg/kg/day, PO, every 12 h (max recommended for treatment of AGE, 1 g/day). Off-label use in pediatric population. | 3−5 days | |||||
| TMP/SMX Note: if the isolated strains are susceptible or local microbiological data suggestive of susceptibility | 40−60/8−10 mg/kg/day, PO, every 12 h (max 1600/320 mg/day) | 3−5 days | |||||
| Yersinia spp | - Persistent infection and symptoms - Immunocompromised status - Severe or systemic infection Note: some authors recommend not treating in any case. | Third-generation cephalosporins | Cefotaxime | 100−200 mg/kg/day/IV/every 6−8 h (max12 g/day) | 7 days | ||
| Other cephalosporins | Consult Pediamécum. | ||||||
| Aminoglycosides Gentamicin | 5−7.5 mg/kg/day/IV/every 24 h. Monitor drug levels. Rarely used for treatment of AGE. | 3–5 days | |||||
| Other aminoglycosides: consult Pediamécum | |||||||
| TMP/SMX | 40−60/8−10 mg/kg/day/PO/every 12 h. Max 1600/320 mg/day. | 3−5 days | |||||
| Ciprofloxacin | 30 mg/kg/day, PO, every 12 h (max recommended for treatment of AGE, 1 g/day). Off-label use in pediatric population. | 3−5 days | |||||
AEMPS, Spanish Agency of Medicines and Medical Devices (Agencia Española de Medicamentos y Productos Sanitarios); EHEC, enterohemorrhagic E coli; EPEC, enteropathogenic E coli; ETEC, enterotoxigenic E coli; h, hours; HUS, hemolytic uremic syndrome; IM, intramuscular route; IV, intravenous route; PO, oral route; TMP/SMX, trimethoprim/sulfamethoxazole.
Useful link: Pediamécum: https://www.aeped.es/comite-medicamentos/pediamecum.
Establishing the prevalence of the complications of AGE in Spain is challenging due to methodological limitations of study designs (isolated cases of rare complications, retrospective studies or studies with a low HDI, inclusion of hospitalized patients, etc) and the lack of guidelines on their management based on the etiology.
What is the most frequent and the most severe complication of acute gastroenteritis?The most frequent complication of AGE is dehydration. Moderate to severe diarrhea (MSD) is more frequent in cases of AGE caused by rotavirus, Cryptosporidium spp, enterotoxigenic E coli and Shigella spp.33 Development of MSD increases mortality by 8.5-fold compared to healthy children of the same age and sex, chiefly in children younger than 2 years.33 However, the mortality associated with MSD in Europe is very low (<1 death/100 000 inhabitants/year in children aged less than 5 years).3 Chronic malnutrition increases the likelihood of DMG and the risk of additional episodes.
However, up to two-thirds of deaths from MDG are unrelated to dehydration during the acute phase and occur more than 7 days later.33 Despite this, no treatment based on nutritional supplements (zinc or vitamin A), probiotics, oral rehydration solutions or antibiotics has any effect on mortality, worsening nutritional status or the persistence of diarrhea.34
What is post-enteritis syndrome?Most studies on post-enteritis syndrome, also referred to as post-infectious irritable bowel syndrome (IBS) or persistent diarrhea (PD), have been conducted in countries with a low HDI, so their generalization to everyday clinical practice in Spain is complicated. Although there is no consensus on its correct definition, it is generally defined as diarrhea lasting more than 7 days.
Little is known about its etiology, which involves the presence of persistent infection, changes in the intestinal microflora, mucosal permeability, carbohydrate malabsorption (secondary lactose intolerance), food allergy (chiefly cow’s milk protein allergy), dysmotility or the presence and persistence of malnutrition enteropathy.35
In countries with high HDI, an association has been found between the severity of AGE and the presence of PD, unrelated to the causative agent or changes in the microbiome.36 The use of novel molecular diagnostic techniques could yield more information on the infectious etiology of PD.37
What are the complications of acute gastroenteritis depending on the causative agent?The incidence of systemic complications is low. Infants (aged less than 3 months), immunocompromised individuals, malnourished individuals or individuals with underlying diseases are most vulnerable.
Table 7 summarizes specific complications by pathogen and risk group.
Complications by etiological agent.
| Microorganism | Complication |
|---|---|
| Rotavirus | Severe disease, febrile seizures (2%–8%), benign convulsions with mild diarrhea (4%), encephalitis, meningitis, cerebellitis, necrotizing enterocolitis, intussusception, Gram-negative bacteremia |
| Norovirus | Seasonal outbreaks, febrile seizures and benign convulsions with mild diarrhea, severe diseasea, persistent diarrheaa |
| Adenovirus | Severe diseasea, persistent diarrheaa, hepatitis |
| Salmonella (S enteritidis and typhimurium) | Bacteremia (1%)a,b,c, endocarditisc, endovascular infectiond, osteomyelitise, septic arthritis, reactive arthritisf, meningitis, brain abscess, urinary tract infection, visceral involvement (pulmonary, pleural, hepatic or splenic) |
| Shigella spp | Bacteremia (4%), convulsive seizures and/or encephalopathy (up to 40%), reactive arthritisf, rectal prolapse, toxic megacolon, intestinal obstruction, colonic perforation, leukemoid reaction. |
| Yersinia spp | Bacteremia, pharyngitis and pharyngeal abscess, pseudoappendicitis, ileitis, intestinal perforation, peritonitis, intussusception, toxic megacolon, intestinal ischemia, cholangitis, mesenteric vein thrombosis, visceral abscess (liver, spleen, kidney, or lung), endocarditis, septic arthritis, reactive arthritisf, skin manifestations (erythema nodosumf), uveitis, conjunctivitis. |
| Campylobacter spp | Severe diseaseg, pseudoappendicitis, colitis, lymphoma, cholecystitis, peritonitis, erythema nodosumf, cellulitis, reactive arthritis, septic arthritis, osteomyelitis, pseudoaneurysm, pericarditis, myocarditis, Guillain-Barré syndromef, Miller-Fisher syndromef |
| Shiga toxin-producing E coli | Hemolytic-uremic syndrome |
| Clostridioides difficile | Severe disease, pseudomembranous colitis, fulminant colitis, bacteremia, reactive arthritisf, recurrent disease |
| Giardia lamblia | Chronic diarrhea with malabsorption, malnutrition, aphthous stomatitis, urticaria, irritable bowel syndrome, chronic fatigue, cholecystitis, cholangitis, hepatitis, exocrine pancreatic insufficiency. |
| Cryptosporidium spp | Chronic diarrhea with malnutritiona,g, cholecystitisg, cholangitisg, hepatitis, pancreatitis, chronic symptoms (abdominal pain, joint pain, nausea, fatigue, headache, eye pain, anorexia, or weight loss) |
Abbreviation: HIV, human immunodeficiency virus.
Diagnosis
- none–
Microbiological testing is only indicated in certain cases of AGE (Table 2) (94.4% consensus).
- none–
Selective investigation of microorganisms taking into account the clinical presentation and epidemiological context: bacteria chiefly in patients with severe disease or dysenteric diarrhea; viruses in epidemic outbreaks and in children younger than 3 years; parasites in cases of prolonged diarrhea (100% consensus).
- none–
The following factors should be considered when selecting the diagnostic method: availability, advantages and disadvantages of each test (Table 3), and the clinical presentation and epidemiological context of the patient. (100% consensus).
- none–
The complete blood count and APR levels are of little value for differentiating between viral and bacterial etiologies; they would only be indicated in patients with constitutional symptoms (100% consensus).
Emerging pathogens and organisms of unclear pathogenicity (100% consensus)
- none–
The role of microorganisms of unclear pathogenicity has to be assessed in each case.
- none–
In cases of AGE in the context of migration, we recommend assessing the particular characteristics and circumstances of the host, as they may affect the potentially involved microorganisms.
- none–
The empirical antibiotherapy approach for traveler's diarrhea depends on its characteristics, the patient's general condition, and the course of disease after 72 h, always considering the presence of risk factors.
Treatment. (100% consensus)
- none–
In the case of infection by Salmonella spp, antibiotherapy is only indicated in individuals at risk of systemic infection or cases of prolonged diarrhea.
- none–
The use of bactericidal agents for treatment of infection by STEC O157 may be associated with the development of HUS.
- none–
Due to the growing problem of antimicrobial resistance, the routine use of anti-infectives in AGE is not advisable, and the use of these agents should be restricted to specific circumstances.
Complications. (100% consensus)
- none–
Although the incidence of complications is low, monitoring for their development is recommended in at-risk patients (children younger than 2 years of age, immunocompromised patients, malnourished patients) and in cases of moderate/severe AGE.
- none–
Ruling out lactose intolerance or CMPA is recommended in patients with prolonged diarrhea following AGE, assessing for nutritional disorders that may perpetuate it.
Belen Aguirrezalbalaga González (SEPEAP), Ana María Alonso Rubio (SEPEAP), Rosario Bachiller Luque (SEPEAP), Alicia Berghezan Suárez (AEPap and SEIP), María Natali Campo Fernández (SEUP), Ángel José Carbajo Ferreira (AEPap), Antonio José Conejo Fernández (SEIP), Marta Cruz Cañete (SEIP), Ana Pilar Galera Peinado (AEPap), Parisá Khodayar-Pardo (SEUP), David López-Martín (SEIP), M. del Pilar Lupiani Castellanos (AEPap), Carlos Ochoa Sangrador (SEGHNP), Luis Ortiz González (SEPEAP), Begoña Pérez-Moneo (SEGHNP), Roi Piñeiro Pérez (SEIP), Ricardo Torres-Peral (SEGHNP) and Roberto Velasco Zuñiga (SEUP)










