The prevalence of sleep problems in people with ASD is high, affecting their quality of life and social skills. To date, there is no guideline for the treatment of insomnia in people with ASD at the national level in Spain or the European level. With the aim to guide the comprehensive management of insomnia, this consensus document was created under the leadership of the Spanish Association of Pediatrics (AEP) and the Spanish Sleep Society (SES).
MethodsModified and adapted Delphi process.
Results and conclusionsThe document describes diagnostic tools for use before treatment initiation and provides recommendations for comprehensive management. The treatment of insomnia begins with sleep hygiene measures and personalized cognitive-behavioral therapies. In maintenance insomnia, if these are not sufficient, pediatric prolonged-release melatonin (PedPRM) is recommended as the first-line drug, starting with a dose of 2mg/day and adjusting it to up to 10mg/day as needed. If the problems persist, alimemazine, risperidone or clonidine can be added, in that order, in a stepwise fashion. For early insomnia, immediate-release melatonin (IRM) is recommended, starting with a dose of 5mg/day and reducing it to up to 2mg/day if it is effective or increasing it to up to 7mg/day otherwise, or else PedPRM. The dosage should be reevaluated periodically in regular follow-up visits using sleep diaries.
La prevalencia de problemas de sueño personas con Trastorno del Espectro del Autismo (TEA) es alta y afectan su calidad de vida y habilidades sociales. No existe un documento guía sobre el tratamiento del insomnio en personas con TEA a nivel nacional o europeo. Con el fin de abordar de manera integral el insomnio, se crea este documento de consenso liderado por la Asociación Española de Pediatría (AEP) y la Sociedad Española de Sueño (SES).
MétodosProceso Delphi modificado y adaptado.
Resultados y conclusionesSe describen herramientas de diagnóstico antes de iniciar el tratamiento y recomendaciones sobre el tratamiento integral. El tratamiento del insomnio se inicia con medidas de higiene del sueño y terapias ambientales y cognitivo-conductuales personalizadas. En insomnio de mantenimiento si estas medidas no son suficientes se recomienda como fármaco de primera elección la melatonina pediátrica de liberación prolongada (MPLP), comenzando con una dosis de 2mg/día y ajustando hasta 10mg/día según necesidad. Si los problemas persisten, se pueden añadir gradualmente alimemazina, risperidona o clonidina en ese orden. En el insomnio de inicio, se aconseja melatonina de liberación inmediata (MLI) a dosis inicial de 5mg/día y disminuyendo a 2mg/día si es eficaz o subiendo a 7mg/día en caso contrario o MPLP. Las dosis se reevalúan periódicamente tras controles periódicos con agendas de sueño.
In children and adolescents with autism spectrum disorder (ASD), there is evidence of an association between sleep problems, cognitive function, and emotional dysregulation, which exacerbates the core symptoms of autism and increases the risk of developing behavioral problems, irritability, hyperactivity, and inattention.1,2 The association between sleep problems and the core symptoms of ASD, as well as their multiple associations with other health problems, supports the hypothesis that addressing sleep problems from childhood can improve physical and mental health outcomes in addition to cognitive and adaptive functioning.3,4
There are no European-wide evidence-based protocols for detecting, assessing, and treating sleep disorders in people with ASD aged less than 18 years.
For this reason, the Sleep and Chronobiology Committee of the Asociación Española de Pediatría (AEP, Spanish Association of Pediatrics) and the Pediatrics Group of the Sociedad Española de Sueño (SES, Spanish Sleep Society) decided to organize an interdisciplinary group to develop a consensus document on the assessment and treatment of insomnia in the pediatric population with ASD.
Consensus methodThe group was constituted by six scientific societies and the Confederación Autismo España (Autism Confederation of Spain), including a total of nine specialists with a broad geographical distribution guided by an experienced methodologist.
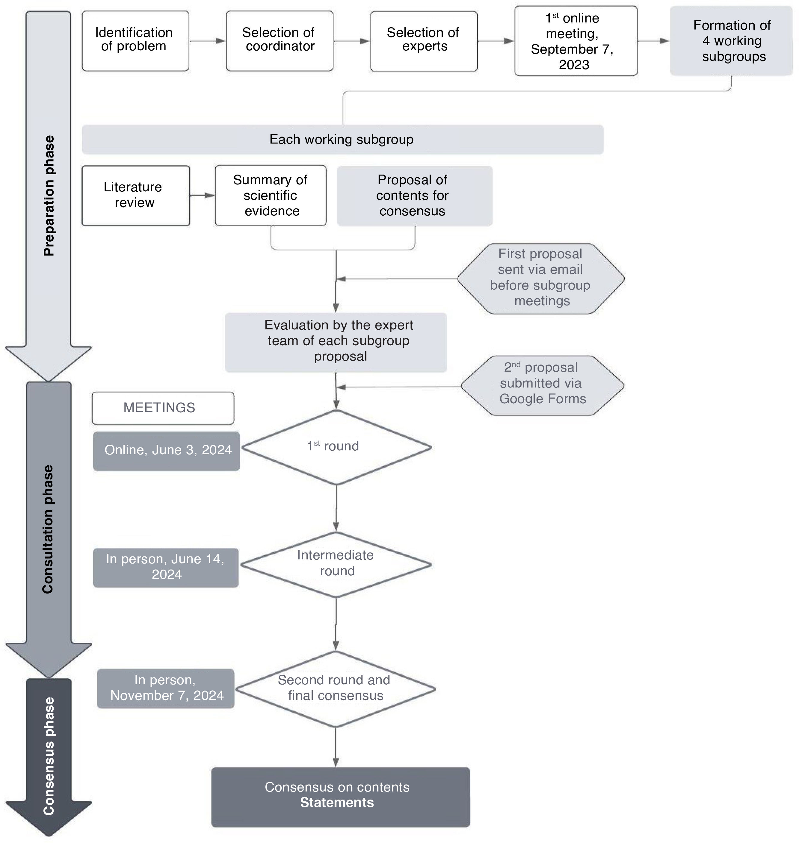
The methodology was an adaptation of the modified Delphi technique1,2 (Fig. 1), and four key aspects were identified that led to subdivision into four working subgroups:
- •
Definitions, prevalence and essential background information
- •
Characteristics of sleep in individuals with ASD aged less than 18 years
- •
Assessment tools and scales, objective or subjective, useful for diagnosis
- •
Pharmacological and nonpharmacological treatment
Diagram of the consensus method. An adapted Delphi methodology was used to reach robust consensus in this review. The process began with the preparation phase, in which the coordinators, representatives of the Asociación Española de Pediatría and the Sociedad Española de Sueño, asked scientific societies to appoint their representatives. After that, in an online meeting, four working subgroups were established. Each was composed of two to three specialists, tasked to review the scientific literature and, in the case of limited evidence, apply their professional expertise in developing an initial content proposal. The results were evaluated in a face-to-face meeting on June 14, identifying points of agreement and disagreement. Finally, in November 2024, during a second face-to-face round, the results were consolidated and a definitive agreement was reached, leading to the consensus statements presented in this document.
Each of the groups formulated specific clinical questions (Table 1).
Components of the research questions in PICo-D format.
| Description | Areas of interest |
|---|---|
| Population/Problem of interest | Individuals aged less than 18 years with a diagnosis of autism spectrum disorder |
| Phenomenon of interest | Definition of pediatric insomnia in the context of autism spectrum disorder |
| Context | Clinical practice |
| Study design | Publications or studies, conceptual frameworks, guidelines, narrative reviews, scoping reviews at the national, European, or global level to carry out evaluations. Guidelines, conceptual frameworks, narrative reviews, consensus documents |
| Area 1: Definitions, prevalence and background information | |
|---|---|
| PICO-D component | Detailed description |
| P (Population) | Individuals aged less than 18 years with a diagnosis of autism spectrum disorder (ASD) |
| I (Intervention) | Definition of pediatric insomnia in ASD, including diagnostic criteria (ICSD-3), duration, frequency, and clinical impact |
| Co (Context) | Pediatric clinical practice and review of domestic and international scientific literature |
| D (Design) | Narrative review, epidemiological studies, conceptual frameworks, meta-analyses, and unpublished data (eg, Confederación Autismo España) |
| Area 2: Characteristics of sleep in individuals with ASD | |
|---|---|
| PICO-D component | Detailed description |
| P (Population) | Children and adolescents with ASD diagnosis |
| I (Intervention or outcome of interest) | Sleep disturbances: prolonged latency, reduced efficiency, reduced REM sleep, frequent awakenings, melatonin disturbance, hyperarousal, autonomic nervous system dysfunction |
| Co (Context) | Clinical evaluation and sleep tests (actigraphy, polysomnography, melatonin secretion) |
| D (Design) | Observational studies, systematic reviews, meta-analyses, physiological and neurobiological studies |
| Area 3: assessment tools and scales | |
|---|---|
| PICO-D component | Detailed description |
| P (Population) | Pediatric population with ASD and suspected sleep disorders |
| I (Intervention or outcome of interest) | Diagnostic tools: actigraphy, polysomnography, multiple sleep latency test, subjective scales (CSHQ, SDSC), sleep diaries, adapted questionnaires |
| Co (Context) | Diagnostic assessment in clinical and home settings, with an emphasis on sensory sensitivity |
| D (Design) | Validation studies, clinical guidelines, narrative reviews, consensus documents. Systematic reviews and meta-analyses. |
Abbreviations: ASD, autism spectrum disorder; REM, rapid eye movement.
We searched the literature for records published from January 2014 to June 2024 in the Medline, Embase, WOS, and PubMed databases, using controlled vocabulary and natural language descriptors adapted to each source. We also conducted a manual search of the references cited in the retrieved articles to identify additional studies (Fig. 1), after which drafts were prepared and reviewed by all members until the definitive version was approved (Table 2).
Diagnostic criteria for insomnia.
| ICSD-3 diagnostic criteria for chronic insomnia disorder (CID) |
| ICD-9-CM code: 307.42. ICD-10 code: F51.01 |
| Alternative names |
| Chronic insomnia, primary insomnia, secondary insomnia, comorbid insomnia, disor-der of initiating and maintaining sleep, behavioral insomnia of childhood, sleep-onset association disorder, limit-setting sleep disorder. |
| Diagnostic criteria |
| Criteria A-F must be met |
| A. The patient reports, or the patient’s parent or caregiver observes, one or more of the followinga: |
| - Difficulty initiating sleep. |
| - Difficulty maintaining sleep. |
| - Waking up earlier than desired. |
| - Resistance to going to bed on appropriate schedule. |
| - Difficulty sleeping without parent or caregiver intervention. |
| B. The patient reports, or the patient’s parent or caregiver observes, one or more of the following related to the nighttime sleep difficulty: |
| - Fatigue/malaise |
| - Attention, concentration, or memory impairment. |
| - Impaired social, family, occupational, or academic performance. |
| - Mood disturbance/irritability |
| - Daytime sleepiness. |
| - Behavioral problems (eg, hyperactivity, impulsivity, aggression). |
| - Reduced motivation/energy/initiative. |
| - Proneness for errors/accidents. |
| - Concerns about or dissatisfaction with sleep. |
| C. The reported sleep/wake complaints cannot be explained purely by inadequate opportunity (ie, enough time is allotted for sleep) or inadequate circumstances (ie, the environment is safe, dark, quiet, and comfortable) for sleep. |
| D. The sleep disturbance and associated daytime symptoms occur at least three times per week. |
| E. The sleep disturbance and associated daytime symptoms have been present for at least 3 months.b |
| F. The sleep/wake difficulty is not better explained by another sleep disorder.c,d |
Abbreviations; CID, chronic insomnia disorder; ICSD-3, International Classification of Sleep Disorders—Third Edition.
Reports of difficulties initiating sleep, difficulties maintaining sleep, or waking up too early can be seen in all age groups. Resistance going to bed on an appropriate schedule and difficulty sleeping without parent or caregiver intervention is seen most commonly in children and older adults who require the supervision of a caretaker due to a significant level of functional impairment (eg, those with dementia).
Some patients with chronic insomnia may show recurrent episodes of sleep/wake difficulties lasting several weeks at a time over several years, yet not meet the three-month duration criterion for any single such episode. Nonetheless, these patients should be assigned a diagnosis of chronic insomnia disorder, given the persistence of their intermittent sleep difficulties over time.
Some patients who use hypnotic medications regularly may sleep well and not meet the criteria for an insomnia disorder when they take such medications. However, in the absence of such medications these same patients may meet the above criteria. This diagnosis would apply to those patients particularly if they present clinically and voice concerns about their inability to sleep without their sleep medications.
Many comorbid conditions such as chronic pain disorders or gastroesophageal reflux disease (GERD) may cause the sleep/wake complaints delineated here. When such conditions are the sole cause of the sleep difficulty, a separate insomnia diagnosis may not apply. However, in many patients such conditions are chronic and are not the sole cause of sleep difficulty. Such conditions need to be assessed. If there is evidence that the patient’s sleep/wake complaints are not solely caused by the medical condition and seem to merit separate treatment attention, then a diagnosis of chronic insomnia disorder should be made. Source: ICD-11.10
Autism spectrum disorder (ASD) is a disorder with onset in preschool age characterized by persistent deficits in communication and social interaction and restricted and repetitive patterns of behavior, interests, and activities.3–6 It causes qualitative impairment in communication and social interaction, absence of empathy and social reciprocity, limited ability to recognize and respond to gestures and expressions, difficulties communicating, rigid thought and behavior, and a restricted, stereotyped and repetitive repertoire of behaviors, activities and interests.7
Chronic insomnia is defined as difficulty falling asleep and/or staying asleep resulting in daytime impairment. These difficulties need to exceed minimum frequency and duration thresholds for diagnosis (at least three times per week for at least three months),8,9 with a sleep latency of at least 30min and/or nighttime awakenings lasting more than 20min, leading to clinically significant distress or impairment in different areas of functioning.
Table 1 presents the clinical criteria.10
There is evidence of the underdiagnosis of ASD in female individuals,11 with longer diagnostic delays and a higher frequency of previous incorrect diagnoses, even when the clinical manifestations are similar to those found in their male counterparts.12
There are no published data on the prevalence of insomnia in individuals with ASD living in Spain. Unpublished data from the sociodemographic survey of the Confederación Autismo España13 show that 4.5% of children with ASD have a sleep disorder diagnosis recorded in their health records (3.8% of boys and 8.3% of girls). These data contrast with the prevalence reported in the scientific literature in children with ASD, which ranges from 40% to 80%.
Meta-analyses and systematic reviews report very heterogeneous prevalence data. The prevalence of sleep disorders in the ASD population of any age is estimated at 13% (95% CI, 9%–17%) compared to 3.7% in the neurotypical population.14 The prevalence of sleep disorders in children with a diagnosis of ASD between the ages of 2 and 18 are estimated at 31%, compared to 14% in neurotypical children (95% CI, 2.08%–72.50%).15
Children aged 2–18 years with ASD are at higher risk of receiving any sleep disorder diagnosis (relative risk [RR], 1.97; 95% CI, 1.91–2.02), including sleep-disordered breathing. They also are more likely to undergo polysomnography (RR, 3.74; 95% CI, 3.56–3.93) and sleep disorder-related surgery (RR, 1.50; 95% CI, 1.46–1.54).16
There are no specific data on the prevalence of ASD with co-occurring attention-deficit/hyperactivity disorder (ADHD), but when the scores on various sleep problems of individuals with ASD and controls are compared, the ASD group scores higher.17 In the case of co-occurrence, a specific approach to management is required.
Characteristics of sleep in patients with ASDThe identified differential features are:
- •
Objective tests (polysomnography and/or actigraphy): increased sleep latency, decreased sleep efficiency and total sleep time, more nighttime awakenings.14,18–20 In terms of sleep architecture, less time of REM sleep.18,21
- •
Higher prevalence of insomnia, early waking, parasomnias.22–24
- •
Circadian dysregulation.25,26
- •
Excessive daytime sleepiness caused by insufficient nighttime sleep. An abnormal melatonin secretion pattern has been observed, associated with an advanced sleep phase pattern in a subset of these patients.19,29,32–34
- •
Association between the severity of insomnia symptoms and ASD symptoms: the more significant the sleep disturbance, the worse the functional impairment,22 particularly in regard to attention problems, with a lesser impact on executive functions and processing speed.27 The presence of insomnia exacerbates behavioral problems.22
- •
Sleep disturbances are associated with worsening of core ASD symptoms.28
- •
Dysregulation in the neurotransmitters of the brain areas that control sleep (GABA, melatonin) and wake maintenance (serotonin, acetylcholine, glutamate).26
- •
Hyperarousal and autonomic dysregulation.21
- •
Changes in the synthesis of melatonin,21 with reduced blood and urinary levels of melatonin18 and a different melatonin secretion profile compared to neurotypical individuals.29
Subjective scales and objective tools can both be used for diagnosis. Each type of assessment has advantages and disadvantages,30,31 and both approaches should be used, as they offer complementary information.18,31
Objective measuresThe main techniques are19,30,32:
- •
Actigraphy
- •
Multiple sleep latency test
- •
Ambulatory circadian monitoring
- •
Dim-light melatonin onset test
- •
Overnight video-polysomnography
There is usually agreement between objective and subjective assessments.
Polysomnography is indicated in patients with suspected respiratory events (such as obstructive sleep apnea), nighttime episodes in which there is diagnostic uncertainty between possible epileptic seizures versus parasomnias, and to diagnose periodic leg movements or other sleep-related movement disorders.
Likewise, a polysomnography must be performed the night before a multiple sleep latency test in individuals in whom a diagnosis of narcolepsy needs to be ruled out. These two tests have the disadvantage of having to be performed in hospital-based sleep laboratories,18,19 and children and adolescents with ASD frequently cannot tolerate the sensors. For this reason, the use of home-based tests, such as actigraphy and ambulatory circadian monitoring, is recommended, as they are better tolerated and there is ample evidence of their diagnostic validity.18,19
Actigraphy and ambulatory circadian monitoring should be considered primarily for diagnosis of circadian rhythm disorders, to measure the different biological rhythms for the purpose of determining the optimal time to administer pharmacological treatments (discussed later) and to detect intrasleep awakenings.
In the presence of respiratory events, motor events, including suspected epilepsy, or excessive daytime sleepiness, performance of hospital-based tests is recommended.18,19
Subjective assessment toolsThe most widely used scales are the Children’s Sleep Habits Questionnaire (CSHQ) and the Sleep Disturbance Scale for Children (SDSC).18,30,35,36 These scales were validated in the neurotypical population, so disease-specific scales or adaptations of existing instruments have also been developed. There are two adapted scales that have been translated to Spanish, but not validated (Appendix B, screening supplemental material 1 and 2).18,30,37
Sleep diaries are very useful tools. They should be completed over a period of two weeks, preferably during periods of unrestricted sleep, when patients can go to bed and wake up without set schedules (from this point onward, “unrestricted sleep diary”) and collecting information on nighttime and daytime sleep schedules, awakenings, and abnormal behaviors during sleep. It is also useful to document the use of electronic devices and meal and exercise schedules.37–44
Recommendations for the treatment of insomnia (Figs. 2–5)Basic recommendations- 1
Assessments before initiation:
- •
Unrestricted sleep diary, to be completed during the two weeks preceding the initial visit.
- •
Blood tests: complete blood count, iron, ferritin, transferrin, thyroid hormones and celiac disease antibodies. If the ferritin level is lower than 50μg/L, treat with iron at a maintenance dose of 2–4mg/kg for 3 months.
- •
- 2
Establish appropriate and personalized sleep hygiene measures with assessment of the sleep environment (light, noise, temperature, sensory disturbances, emotional environment).
- 3
Routine use of personalized cognitive behavioral therapy (CBT) (Table 3).
Table 3.Recommended cognitive-behavioral measures for the management of sleep-onset insomnia in individuals with ASD aged less than 18 years.
Complementary measures for management of difficulties in falling asleep and staying asleep in children with ASD Sleep hygiene measures - Deactivation-relaxation bedtime routines individualized for the family. Adjust the bedtime according to the circadian rhythm of the child. - Try to keep the bedtime and wake up time as regular as possible. - Avoid prolonged naps or napping past 5 pm. Do not use going to bed as a punishment. - Make the bedroom a pleasant environment for the child, refrain from sending the child to their room as a punishment. Environmental measures - Encourage physical activity in the morning and avoiding it late in the day, adapting it to the age of the child and the characteristics of the family. - Exposure of the eyes to morning light promotes earlier sleep onset. In the sleep environment, encourage the use of lighting in warm colors (orange-reddish lights) and at a low intensity. - Maintain a room temperature of 19° to 22°C to promote sleep. Control environmental noise: the general population tolerates up to 30dB, but individuals with ASD tolerate levels of less than 25dB in the bedroom. Mild noises like the ticking of a clock (20dB) or a soft-voiced conversation (30dB) can disturb their rest. - The use of technology (internet, computers, games, cell phones, etc) should end at least 1h before the start of the bedtime routine. If technology is necessary as a communication tool for the child and/or has a relaxing effect before bedtime, keep using it after setting the white or blue light suppression filter on the electronic device. - It is important to encourage exposure to contrasts between day and night in aspects such as light, temperature, physical activity, and meals (chrononutrition), as these help synchronize the central circadian clock (suprachiasmatic nucleus) and promote regularity in the onset of sleep. Abbreviation: ASD, autism spectrum disorder.
Source: adapted from Martínez-Cayuelas et al.38
Once these measures have been implemented appropriately for at least 2 weeks, a new unrestricted sleep diary should be completed over 2 weeks.
a) Sleep-onset insomnia and sleep-onset and sleep-maintenance insomnia.
Start treatment with pediatric prolonged-release melatonin (PedPRM) at a dose of 2mg per night. The time of administration should be adjusted to the patient’s circadian rhythm (2h before the usual spontaneous onset recorded in the unrestricted sleep diary of the 2 preceding weeks):
- •
Follow-up at 4 weeks with a 2-week sleep diary (keeping the dose of 2mg of PedPRM, and with an unrestricted sleep schedule in one of the weeks). If problems with sleep maintenance or with initiation and maintenance persist, increase dose to 5mg of PedPRM.
- •
Second follow-up at 4 weeks with a 2-week sleep diary, with the patient taking 5mg of PedPRM. If problems with maintaining or initiating sleep persist, increase the PedPRM dose to 7mg per night.
- •
Third follow-up with sleep diary at 4 weeks, including a sleep diary covering the previous 2 weeks with the patient taking 7mg of PedPRM. If problems with maintaining or with initiating and maintaining sleep persist, increase the PedPRM dose to 10mg per night.
If any dose of PedPRM ranging from 2 to 10mg per night is effective in improving sleep onset or maintenance, this dose should be maintained for 3 months.
If problems with maintaining or initiating sleep remain at a 10mg dose of PedPRM, we recommend three possible options:
1. Adding oral alimemazine to the 10mg of PedPRM. Initial dose: 4 drops before going to bed. Alimemazine is a phenothiazine derivative that acts as a reversible, competitive, and nonspecific histamine-1 (H1) receptor antagonist. It crosses the blood-brain barrier and blocks central cholinergic receptors, producing sedative and antiemetic effects:
- •
Follow-up at 4 weeks with monitoring through a sleep diary in the 2 weeks preceding the appointment. If problems persist: Increase alimemazine by one drop (added to the initial 4) every 2–3 days until there is a 25% improvement in total nighttime sleep time (based on the records in the sleep diary).
- •
If alimemazine is effective at any dose in combination with 10mg of PedPRM in improving sleep maintenance or sleep onset and maintenance, these doses will be maintained for 3 months.
It must be taken into account that first-generation antihistamines may increase the risk of seizures in individuals with epilepsy, especially when administered at high doses or in combination with other medications.
Maximum dose based on the alimemazine summary of product characteristics:
- •
Children aged more than 2 years: 2–4 drops (2.5−5mg), 2 or 3 times a day. Maximum daily dose: 12 drops (15mg of alimemazine).
- •
Children aged more than 12 years: 8 drops (10mg), 2 or 3 times a day. Maximum daily dose: 24 drops (30mg of alimemazine).
If problems with maintaining sleep or initiating and maintaining sleep persist:
2. Discontinuing alimemazine and adding oral risperidone (in drops) to CBT and the 10mg dose of PedPRM.
Risperidone induces sleep through its H1 receptor antagonist activity and, to a lesser extent, its action on serotonergic and adrenergic receptors. It is the most widely studied antipsychotic in children and adolescents and has been approved specifically for ASD by the FDA and the EMA.
This neuroleptic is preferred because it is effective at low doses, has fewer side effects, a lower profile of metabolic effects such as dyslipidemia or insulin resistance, and causes less residual sedation and less daytime sedation than other neuroleptics, with good neurological tolerance and a lower risk of extrapyramidal effects.
The dose ranges between 0.02 and 0.06mg/kg/day, with an initial dose before bedtime of 0.25mg/day (in patients weighing less than 20kg) or 0.5mg/day (in patients weighing more than 20kg) up to a maximum dose of 1–2mg/day depending on tolerance:
- •
Follow-up 4 weeks after initiation with sleep diary completed over the previous 2 weeks. If problems with maintaining sleep or initiating and maintaining sleep persist, increase the dose of risperidone by 0.25mg (added to the initial 0.25mg) every 2–3 days until there is a 25% improvement in total nighttime sleep time (based on the records in the sleep diary).
- •
If risperidone is effective at any of the indicated doses in combination with 10mg of PedPRM in improving sleep maintenance or sleep onset and maintenance, these doses will be maintained for 3 months.
If problems with maintaining sleep or initiating and maintaining sleep persist:
3. Discontinuing risperidone and adding clonidine to CBT and sleep hygiene measures and the 10mg dose of PedPRM.
Clonidine is an α2-adrenergic receptor agonist that acts on the central nervous system, causing a decrease in preganglionic and postganglionic noradrenergic outflow that results in a reduction of peripheral and renal vascular resistance, heart rate and blood pressure, which in turn produces hypotension, bradycardia and a decrease in cardiac output. Renal perfusion and glomerular filtration remain mostly unchanged and, during long-term treatment, cardiac output tends to return to baseline while peripheral vascular resistance continues to be decreased. Gastrointestinal absorption is good and efficient, with an appreciable effect achieved within 30−60min that peaks in about 2–4h and persists for up to 8h. It is eliminated predominantly by the kidneys, with approximately 40%–60% of the dose excreted unchanged in the urine and a plasma half‑life of about 12–16h, which is prolonged in patients with renal impairment.
Dosage:
- •
Body weight≤45 kg: Initial dose of 0.05mg/day before bedtime. Increase by 0.05mg/day every 3–7 days, dividing the dose in intervals of up to every 6h. Maximum dose: 0.3mg/day.
- •
Body weight>45kg: Initial dose of 0.1mg/day before bedtime. Increase by 0.1mg/day every 3–7 days, dividing the dose in intervals of up to every 6h. Maximum dose: 0.4mg/day
- o
Follow-up 4 weeks after initiation with sleep diary completed over the previous 2 weeks. If problems with maintaining sleep or initiating and maintaining sleep persist, increase the dose of clonidine by 0.075mg (added to the initial 0.075mg), for a total dose of 0.15mg.
- o
The maximum dose of clonidine, based on expert consensus, is 0.15mg.
- o
If clonidine is effective at any of the indicated doses in combination with 10mg of PedPRM in improving sleep maintenance or sleep onset and maintenance, these doses will be maintained for 3 months.
- o
Blood pressure needs to be measured before treatment initiation and monitored at regular intervals during treatment with clonidine.
b) Sleep-onset insomnia
Once CBT measures have been initiated and are maintained, add immediate-release melatonin (IRM) or PedPRM:
1. Immediate-release melatonin
Initial dose: 5mg. The time of administration should be adjusted according to the circadian rhythm of the patient (2h before the average bedtime documented in the unrestricted sleep diary from 4 weeks before).
- •
Follow-up 4 weeks after initiation with sleep diary completed over the previous 2 weeks. If problems with maintaining sleep or initiating and maintaining sleep persist, increase the dose to 7mg.
- •
Follow-up 4 weeks after initiation with sleep diary completed over the previous 2 weeks. If problems with maintaining sleep or initiating and maintaining sleep persist, add tryptophan (L-tryptophan: 300mg in the morning with breakfast).
- •
If any evening dose of IRM ranging from 5 to 7mg (with or without l-tryptophan at a dose of 300mg) is effective in improving sleep onset, maintain this dose for 3 months.
2. PedPRM
- •
Apply the treatment protocol described for sleep-maintenance or sleep-onset and -maintenance insomnia.
- •
If any evening dose of PedPRM between 2 and 10mg is effective in improving sleep onset, maintain the dose for 3 months.
- A
Before using any of the drug combinations mentioned in this consensus, we recommend an individualized review of the potential interactions with any other drugs that the patient is currently taking, in addition to adhering to the indications provided in the corresponding summary of product characteristics.
- B
At three months of maintenance treatment, another follow-up should be scheduled, including a 2-week sleep diary, to plan subsequent management.
The diagnosis of sleep disorders in patients with ASD requires an adequate history-taking, clinical evaluation, and objective and subjective measures ALWAYS including an unrestricted sleep diary.
After an appropriate diagnosis, the recommended first-line treatment is a combination of sleep hygiene measures, cognitive behavioral therapy, and oral iron if serum ferritin levels are below 50μg/L.
For second-line treatment, we recommend the use of PedPRM for sleep-onset and maintenance insomnia or isolated sleep-maintenance insomnia, with an initial dose of 2mg and progressive adjustments to up to 10mg. If there is no evidence of improvement with this approach, addition of alimemazine, clonidine, or risperidone at the indicated doses is considered. We must highlight the indication of tryptophan for management of some cases of sleep-onset insomnia.
For sleep-onset insomnia, the recommendation is to use IRM with an initial dose of 5mg and adjusting as needed to up to a maximum of 7mg.
Treatments must be adjusted to patients' circadian rhythms and monitored with successive sleep diaries.
CRediT authorship contribution statementEach of the authors participated in the literature search, drafting the proposals and writing the paper, and they unanimously approved the final version of the manuscript.
FundingThis study received financial support from Exeltis, without affecting its objectivity or transparency, used to fund the expert methodologist and the travel expenses of the authors to the two face-to-face meetings.
The authors have no conflicts of interest to declare.












